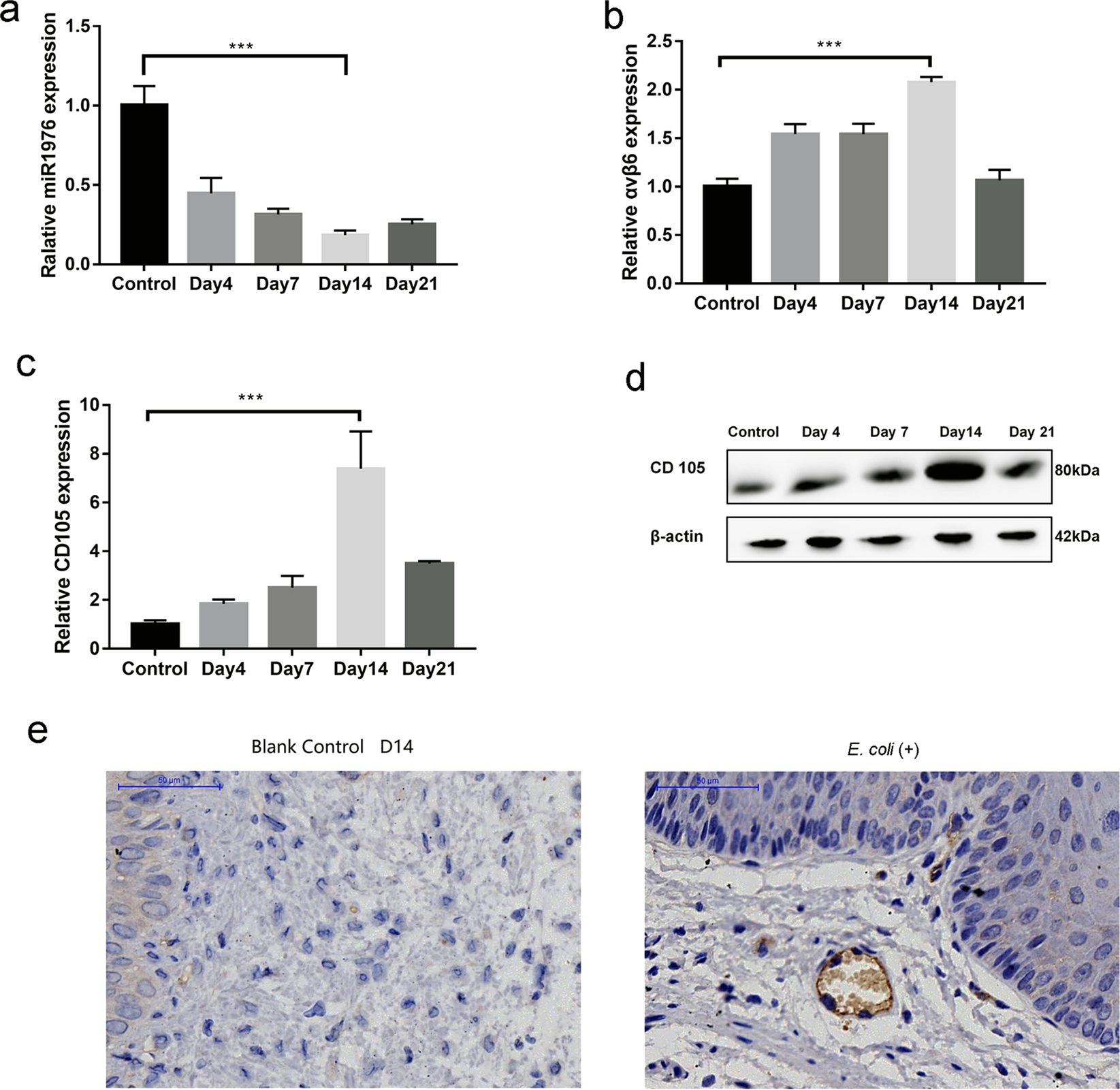
Figure 2

E. coli infection induced abnormal expression of miR1976, CD105 and integrin β6. (a) E. coli infection reduced the expression level of miR1976; (b) E. coli infection elevated the mRNA level of integrin αvβ6 in the vaginal tissue of mice; (c) CD105 protein expression was increased in the vaginal tissue of mice after E. coli infection, as shown by Western blot analysis; (d) The mRNA level of CD105 in the vaginal tissue of mice was increased after E. coli infection; (e) E. coli infection increased CD105 protein expression, as shown by immunofluorescence staining. *P < 0.05, **P < 0.01, compared with the control group.