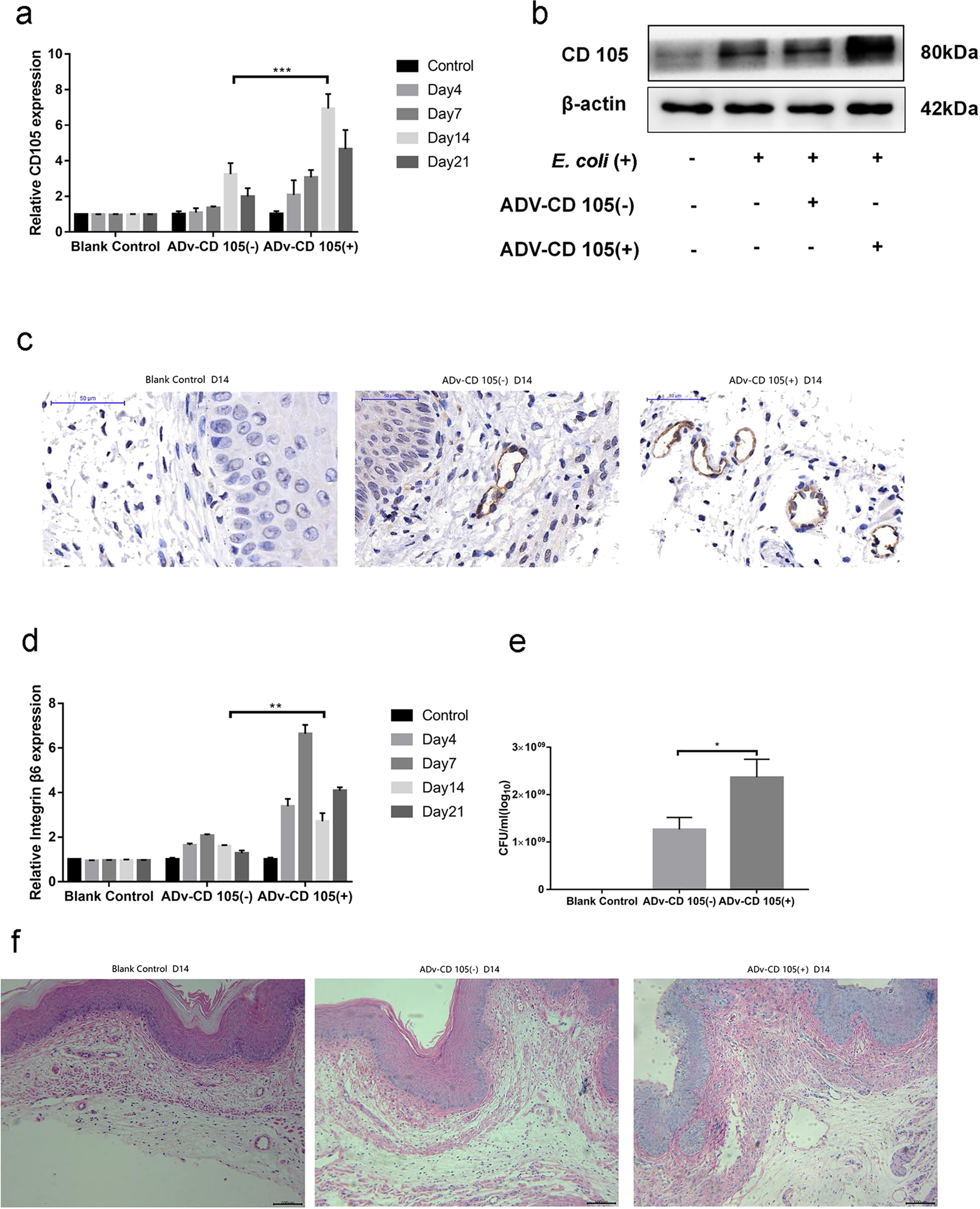
Figure 5

Overexpression of CD105 exacerbated vaginal infection in mice. (a) Administration of the CD105 overexpression adenoviral vector increased the mRNA expression level of CD105 in the vaginal tissue of mice; (b) CD105 overexpression increased the protein expression of CD105; (c) The change in CD105 protein expression after administration of the CD105 overexpression adenoviral vector was shown by immunohistochemical staining; (d) Administration of the CD105 adenoviral vector enhanced the mRNA level of integrin αvβ6; (e) The total number of vaginal microbes was also increased; (f) Haematoxylin-eosin staining showed that overexpression of CD105 exacerbated vaginal infection in mice. *P < 0.05, **P < 0.01, compared with the control group; *P < 0.05, **P < 0.01, compared with the E. coli infection group.