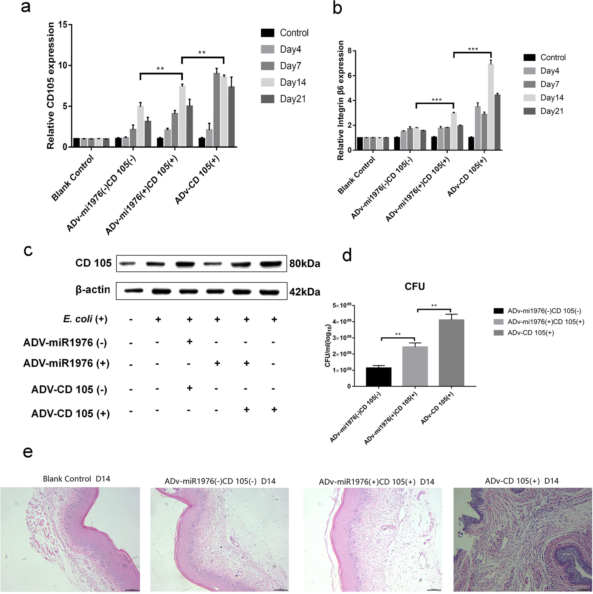
Figure 6

Simultaneous overexpression of miR1976 and CD105 ameliorated the deterioration of vaginal infection induced by CD105 overexpression. (a) Effects of miR1976 and CD105 overexpression on CD105 mRNA expression; (b) The change in the integrin αvβ6 mRNA level in the vaginal tissue of mice; (c) The change in CD105 protein expression after administration of the miR1976 and CD105 overexpression adenoviral vectors; (d) The number of vaginal microbes in the CD105 and miR1976 combination group was significantly lower than that in the CD105 adenoviral vector group; (e) Histological analysis indicated the alleviation of vaginal infection in the CD105 and miR1976 combination group compared with that in the CD105 adenoviral vector group.