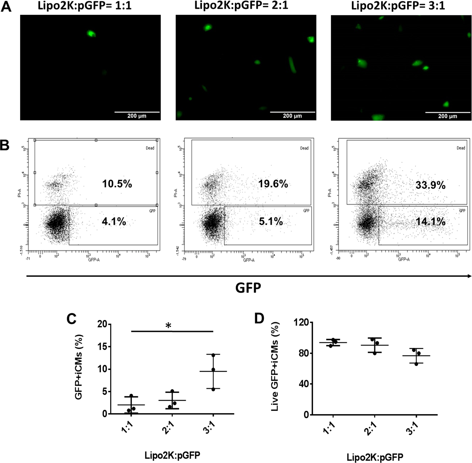
Figure 5

Lipo2K based pGFP transfection with hiPSC-CMs at transfection ratios of 1:1, 2:1, and 3:1 on day 16 of contraction. (A) Representative images of GFP expression in hiPSC-CMs on day 16 of contraction. (B) Representative flow cytometry results to show transfection efficiency and cell death. Mean transfection efficiency (C) and cell viability (D) of Lipo2K based hiPSC-CMs transfection with pGFP. (Data are represented as mean ± SD) (*p < 0.05).