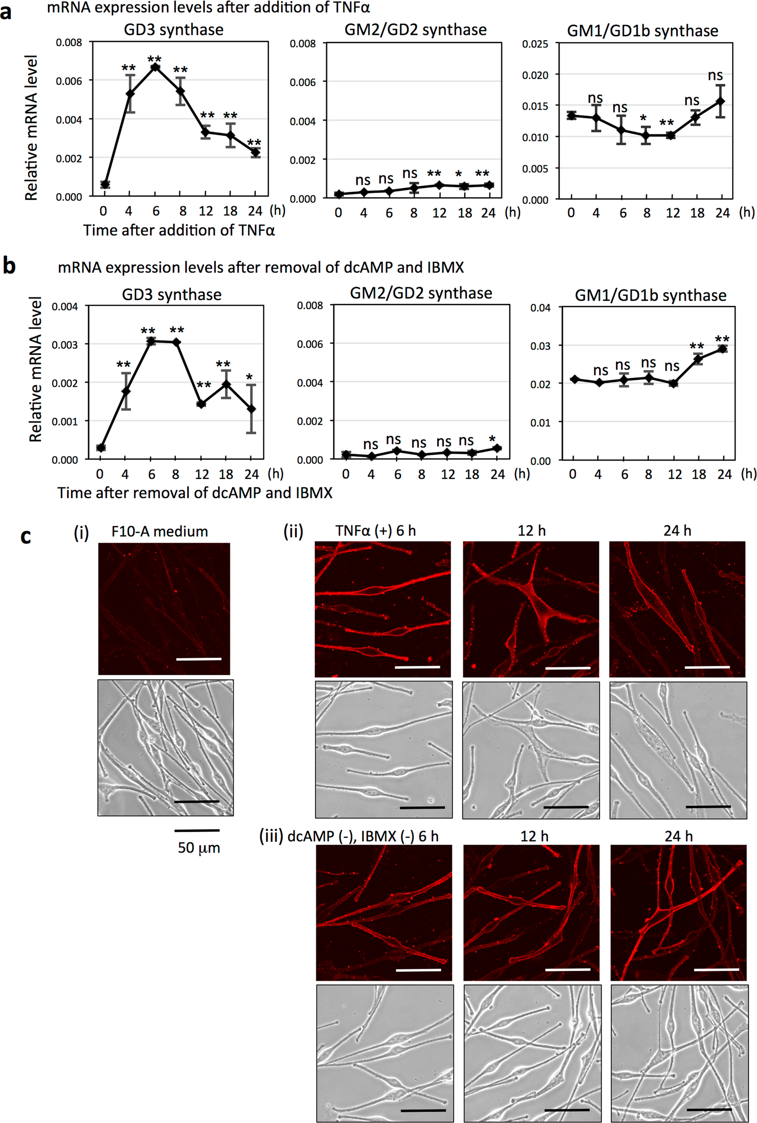
Figure 2

GD3 synthase gene upregulated by TNFα treatment or removal of dcAMP and IBMX from culture medium in melanocytes. (a) Time-course of mRNA expression levels of GD3 synthase, GM2/GD2 synthase, and GM1/GD1b synthase in melanocytes (LP) after adding TNFα to F10-A medium. Melanocytes were treated with TNFα (10 ng/mL) for 0–24 h. Then, mRNA expression levels were analyzed by qRT-PCR. mRNA expression levels of these glycosyltransferases were normalized by those of human GAPDH gene. Data represent means ± s.d. (n = 4). (b) Time-course of mRNA expression levels of glycosyltransferases in melanocytes (LP) after removing dcAMP (1 mM) and IBMX (0.1 mM) from F10-A medium. Melanocytes were cultured without dcAMP and IBMX for 0–24 h. Then, mRNA expression levels were analyzed by qRT-PCR. mRNA expression levels of these glycosyltransferases were normalized by those of human GAPDH gene. Data represent means ± s.d. (n = 4). Statistical analysis was performed by the two-tailed Student’s t-test (*P < 0.05; **P < 0.01). ns = not significant. (c) Immunofluorescence staining of GD3 of melanocytes (LP). Results on immunocytostaining with anti-GD3 antibody (R24) and Alexa Fluor 594-anti-mouse IgG were shown. Stained GD3 was observed using a confocal microscope (upper), and in bright field (lower). (i) Melanocytes were cultured in F10-A medium and GD3 expression was analyzed. (ii) GD3 expression was analyzed at 6, 12, and 24 h after the addition of TNFα (10 ng/mL) to F10-A medium. (iii) GD3 expression was analyzed at 6, 12, and 24 h after the removal of dcAMP and IBMX from F10-A medium (F10 medium).