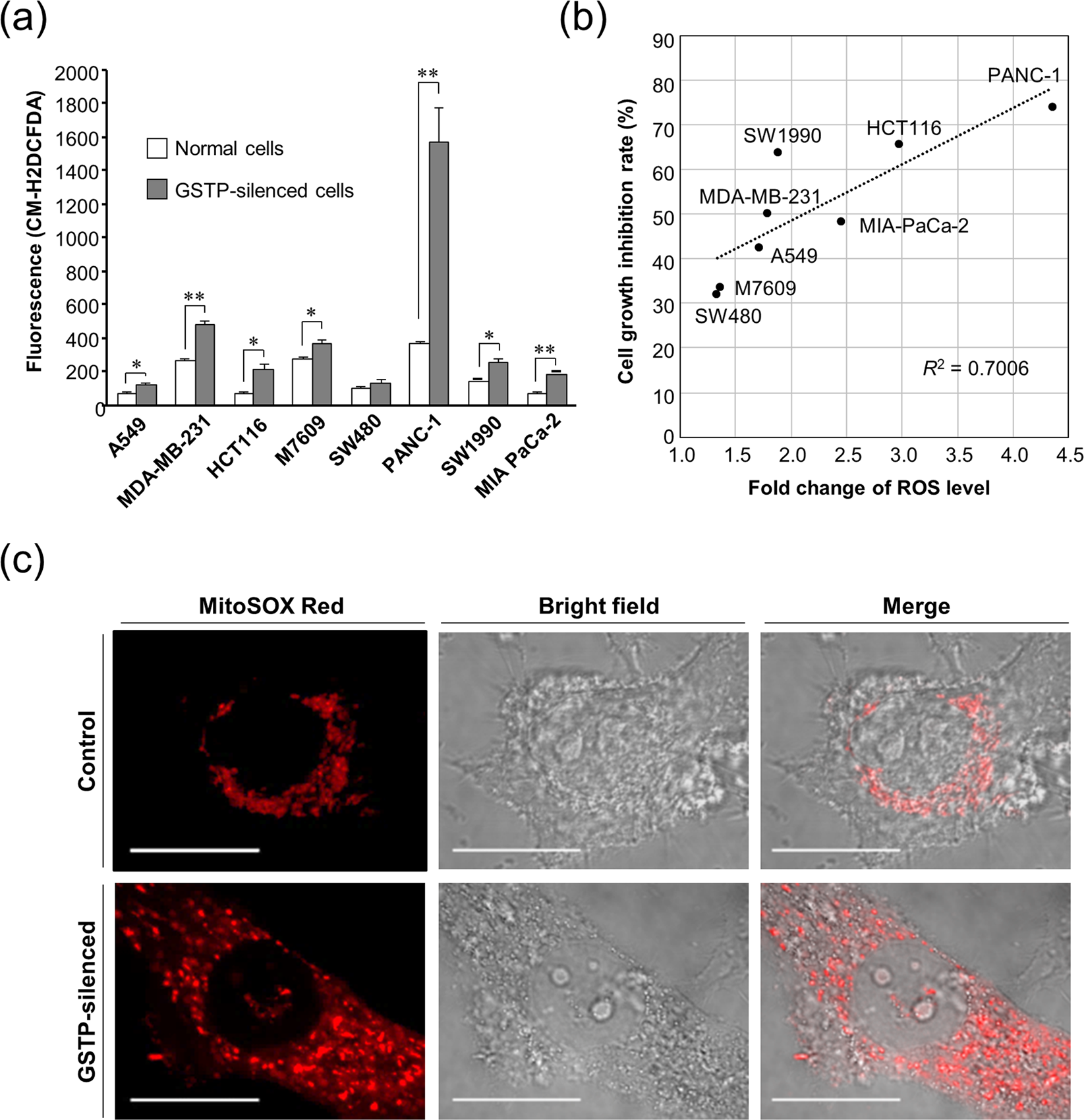
Figure 3

Elevation of ROS level due to GSTP-silencing. (a) ROS level alterations between cells cultured under normal (white) and GSTP-silenced (grey) conditions for 8 cell lines. The amounts of ROS are represented by fluorescent intensity from the CM-H2DCFDA probe normalized to 1 × 104 cells. *And **represent P < 0.05 and P < 0.01, respectively. (b) Relationship between the inhibition rate of cell growth and the increase rate of ROS caused by GSTP-silencing. (c) The observation of ROS-generating mitochondria in control and GSTP-silenced PANC-1 cells. Scale bar indicates 20 μm.