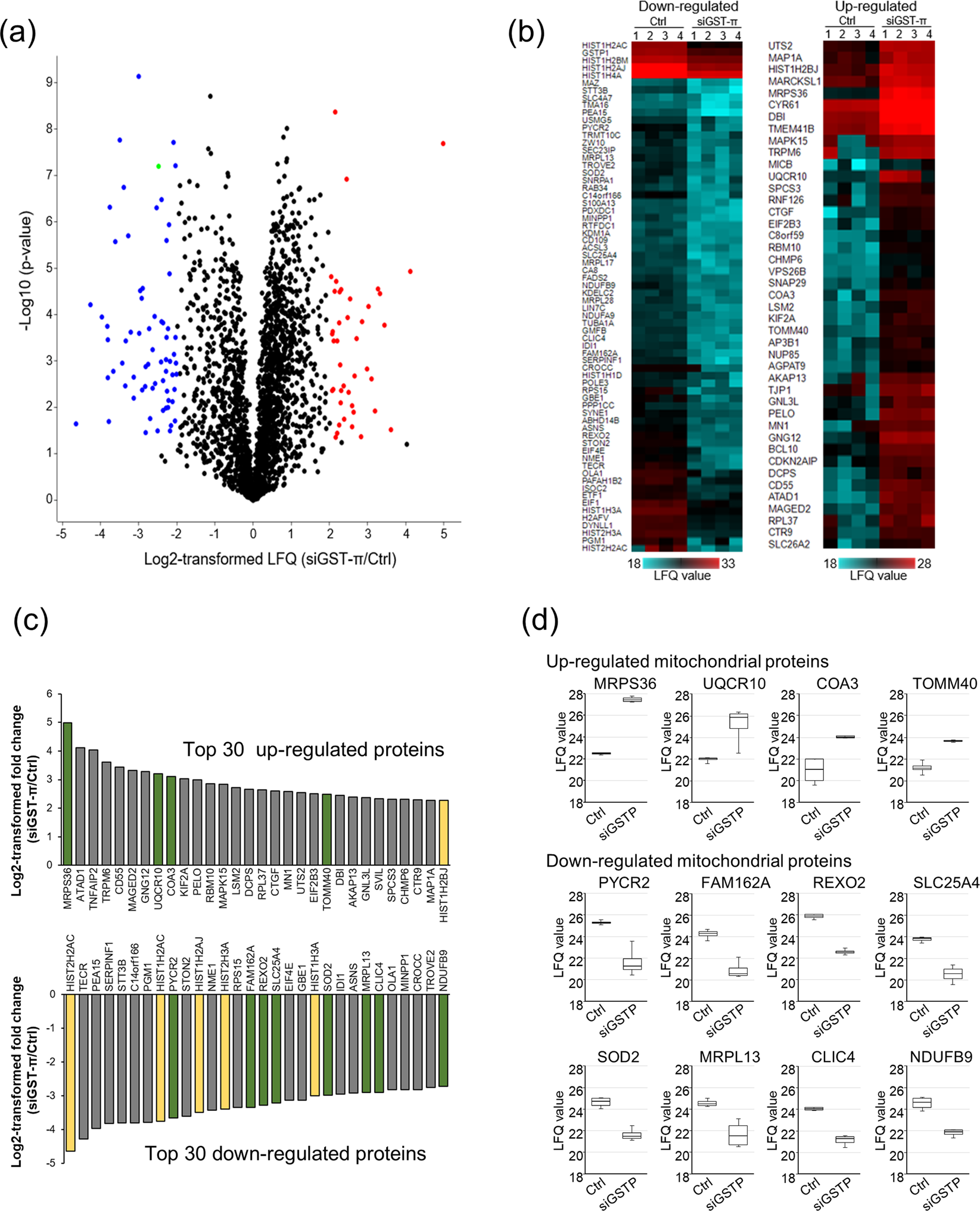
Figure 4

Comparative proteomic analysis between GSTP-silenced and control PANC-1 cells. (a) Volcano plot showing proteins differentially regulated in GSTP-silenced PANC-1 cells compared with normal conditions in quadruplicate independent experiments. Proteins presented a log2-fold change ≥2 (red) or ≤−2 (blue) with a p-value from a Student’s t-test ≤0.05 and false discovery rate (FDR) ≤0.01 were defined as significantly up- or down-regulated proteins, respectively. GSTP is indicated as the green dot. (b) Heatmaps representing the expression of the 42 most up-regulated (right) and 67 most down-regulated (left) proteins due to GSTP silencing with log2-transformed LFQ intensities. (c) Top 30 of the most up- or down-regulated proteins due to GSTP silencing. Proteins localized in mitochondria and the histone family are indicated by green and yellow, respectively. (d), Boxplots of the log2-transformed LFQ values of mitochondrial proteins ranked in the top 30 of the most up- or down-regulated proteins.