Figure 2

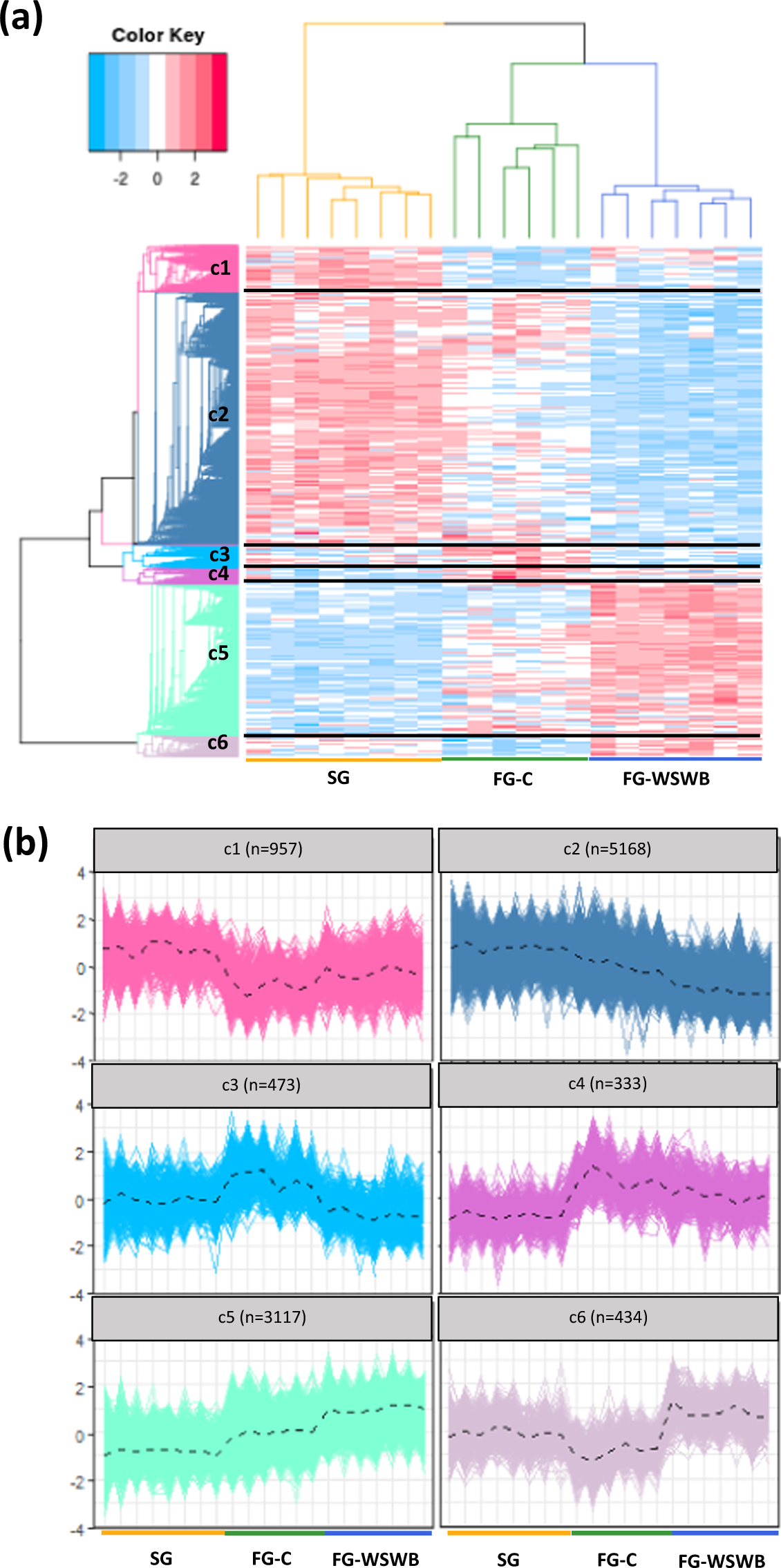
Heat map gene cluster classification of the SG, FG-C and FG-WSWB samples (a). Samples are shown in columns and DE genes in rows, and the scaled expression levels are depicted by a colour gradient: upregulated and downregulated genes are shown in red and blue, respectively. DE genes were grouped by a hierarchical clustering analysis in both rows and columns. Hierarchical clustering for the scaled gene expression matrix was based on the Pearson correlation distance and the average link aggregation distance. A modular height cut-off value in the hierarchical tree allowed the identification of six clusters (c1-c6) of DE genes with similar expression profiles (b). The dashed line indicates the average expression profile. The number of DE genes belonging to each cluster is indicated in parenthesis.