Figure 1
From: LXRβ controls glioblastoma cell growth, lipid balance, and immune modulation independently of ABCA1

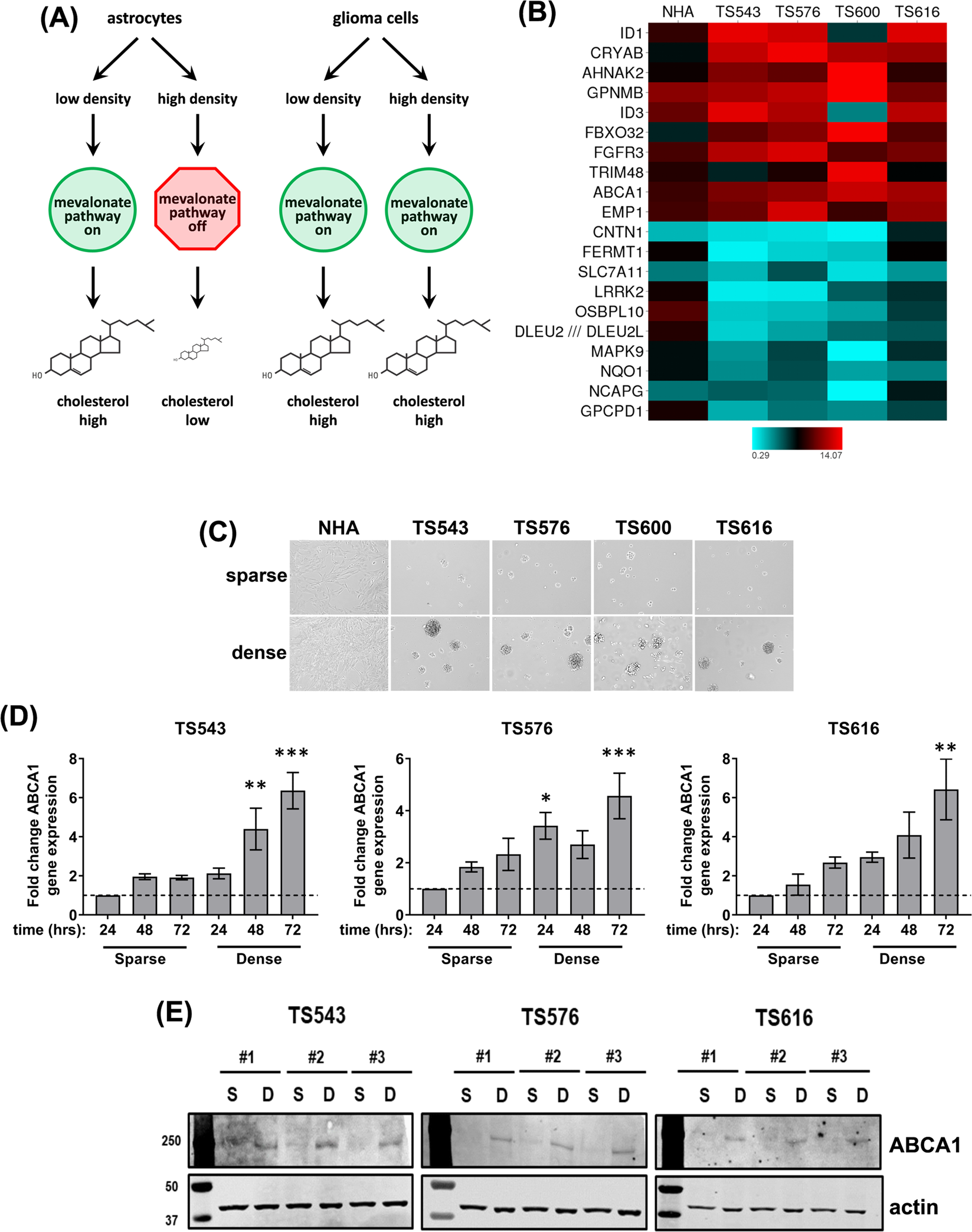
Glioma cells plated at high density induce ABCA1 to maintain cholesterol homeostasis. (A) Density-dependent regulation of cholesterol synthesis in astrocytes vs. glioma cells. Based on data from Kambach et al.15. (B) Heat map of density-dependent gene expression from microarrays of normal human astrocytes (NHA) and glioma tumor initiating cells. Each value is the ratio of dense/sparse gene expression. The top and bottom 10 differentially expressed gene averaged across all four glioma lines is shown. (C) Phase contrast image of glioma tumor initiating cells were plated at low (sparse) and high (dense) densities. (D) Relative gene expression analysis for ABCA1 in TS543, TS576, and TS616 glioma cells. Gene expression values were derived from quantitative real time PCR normalized to GAPDH and expressed relative to the 24 hour time point for sparse cells. Error bars indicates SEM for at least 3 replicates. *p < 0.05, **p < 0.005, ***p < 0.0005 versus 24 hour sparse by one-way ANOVA with Dunnett’s multiple comparisons test. (E) Western blot analysis of ABCA1 and β-actin in TS543, TS576 and TS616 glioma cells comparing sparse vs. dense conditions for three biological replicates (#1–3).