Figure 4
From: Central metabolism of functionally heterogeneous mesenchymal stromal cells

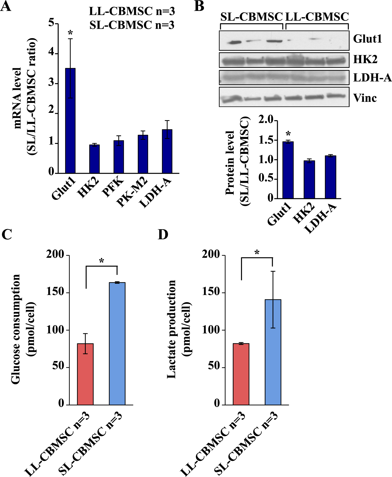
SL-CBMSC cell population shows an increased glycolytic flux. (A) qPCR analysis of the expression levels of the indicated mRNAs. Actin was used as housekeeping gene to normalize the expression levels. (B) Western blot analysis of the expression levels of the indicated glycolytic proteins. Vinculin was used to normalize the expression levels. Blots shown are derived from multiple gels run under the same experimental conditions. The membrane was cut based on molecular weight. All full length blots are presented in Supplementary Fig. 4B. (C) Glucose consumption and (D) lactate production per cell, calculated measuring the total amount of glucose and lactate in the cell media. Mean and standard deviation are represented; *p < 0.05, (Student’s t-test, SL-CBMSC vs. LL-CBMSC).