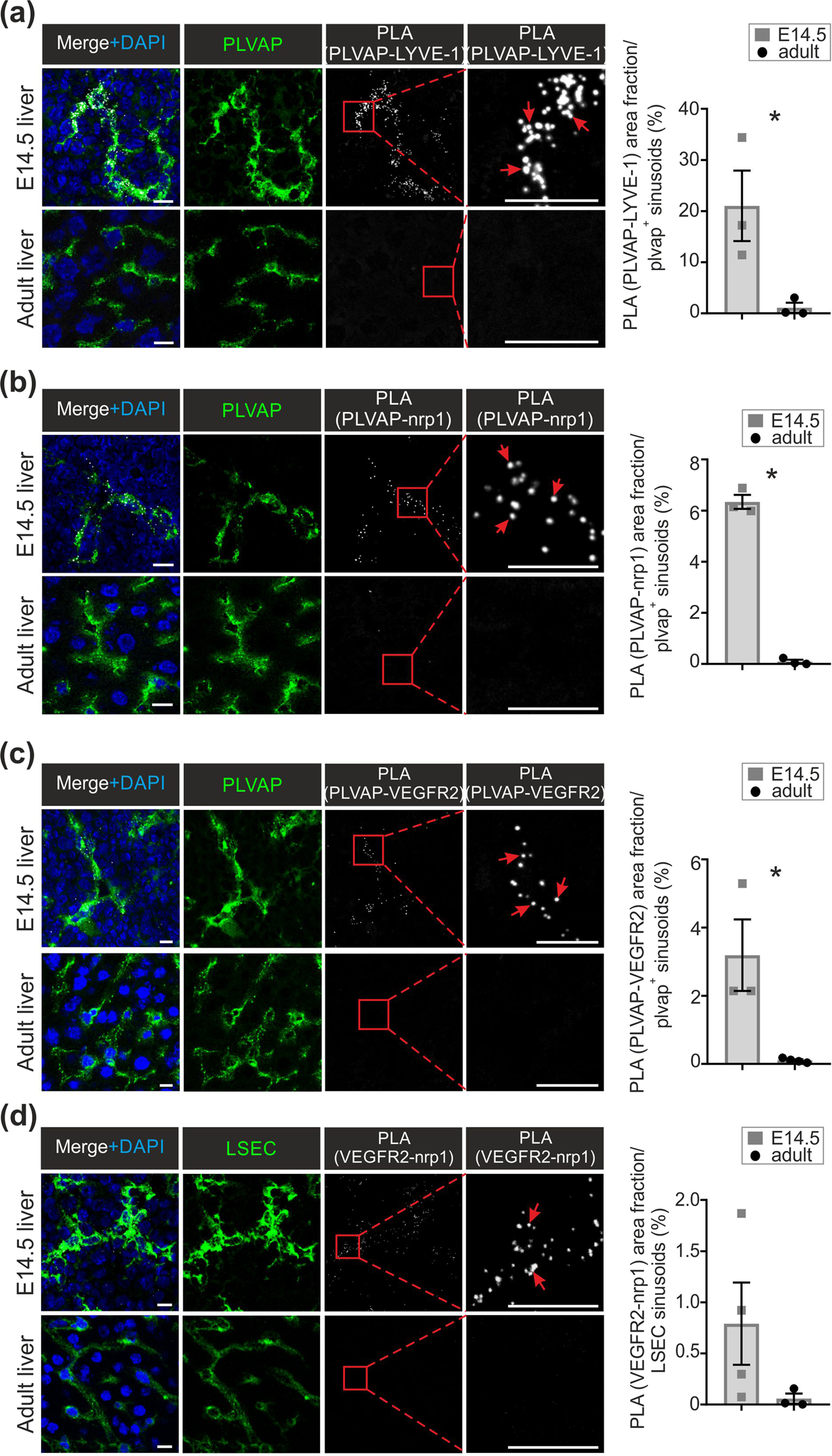
Figure 6

PLVAP associates with LYVE-1, neuropilin-1 and VEGFR2 in fetal but not adult LSEC. (a–d) Proximal ligation analyses (PLA) of the associations between PLVAP and LYVE-1 (a), PLVAP and neuropilin-1 (Nrp1) (b), PLVAP and VEGFR2 (c) and VEGFR2 and Nrp1 (d) in fetal and adult livers. The white signals show associations between the indicated molecules, and the green stainings show expression of PLVAP (a–c) and VEGFR2 and Nrp1 (d). The boxed areas are shown at a higher magnification in the insets. Red arrows point to representative PLA signals. Bars, 10 µm. The quantifications (the area fraction of the white signal per PLVAP (a–c) or Nrp1 + VEGFR2 (d) positive sinusoids) are shown (mean ± s.e.m., n = 2–5 fields/mouse, 3–4 mice/genotype). *p < 0.05.