Figure 2
From: Gene expression profile of Aedes aegypti females in courtship and mating

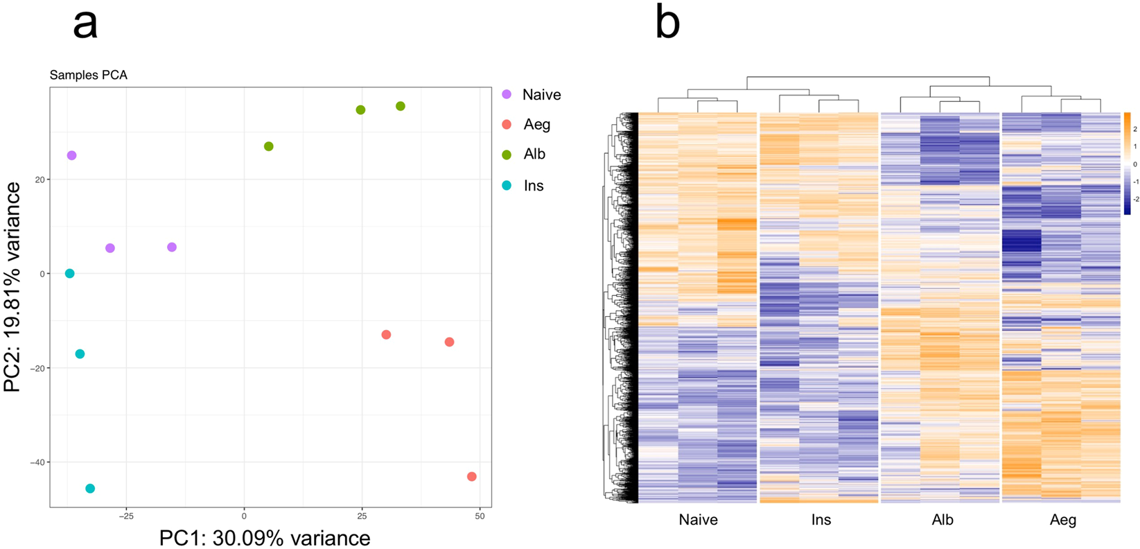
Principal component analysis (PCA) and heatmap of log expression values. Clustering methods using full log expression data set of the three replicates for four Ae. aegypti female conditions: Naive (naive), conspecific male’s contact (Aeg), hetero-specific male’s contact (Alb) and inseminated (Ins). (a) PCA of the three biological replicates of each condition. (b) Heatmap showing expression profile for 1,725 genes that were found to be significantly regulated in at least one of the comparisons using naive females as baseline condition. Expression values were normalized by genes. Clustering analysis was performed using Euclidean distances and complete linkage method.