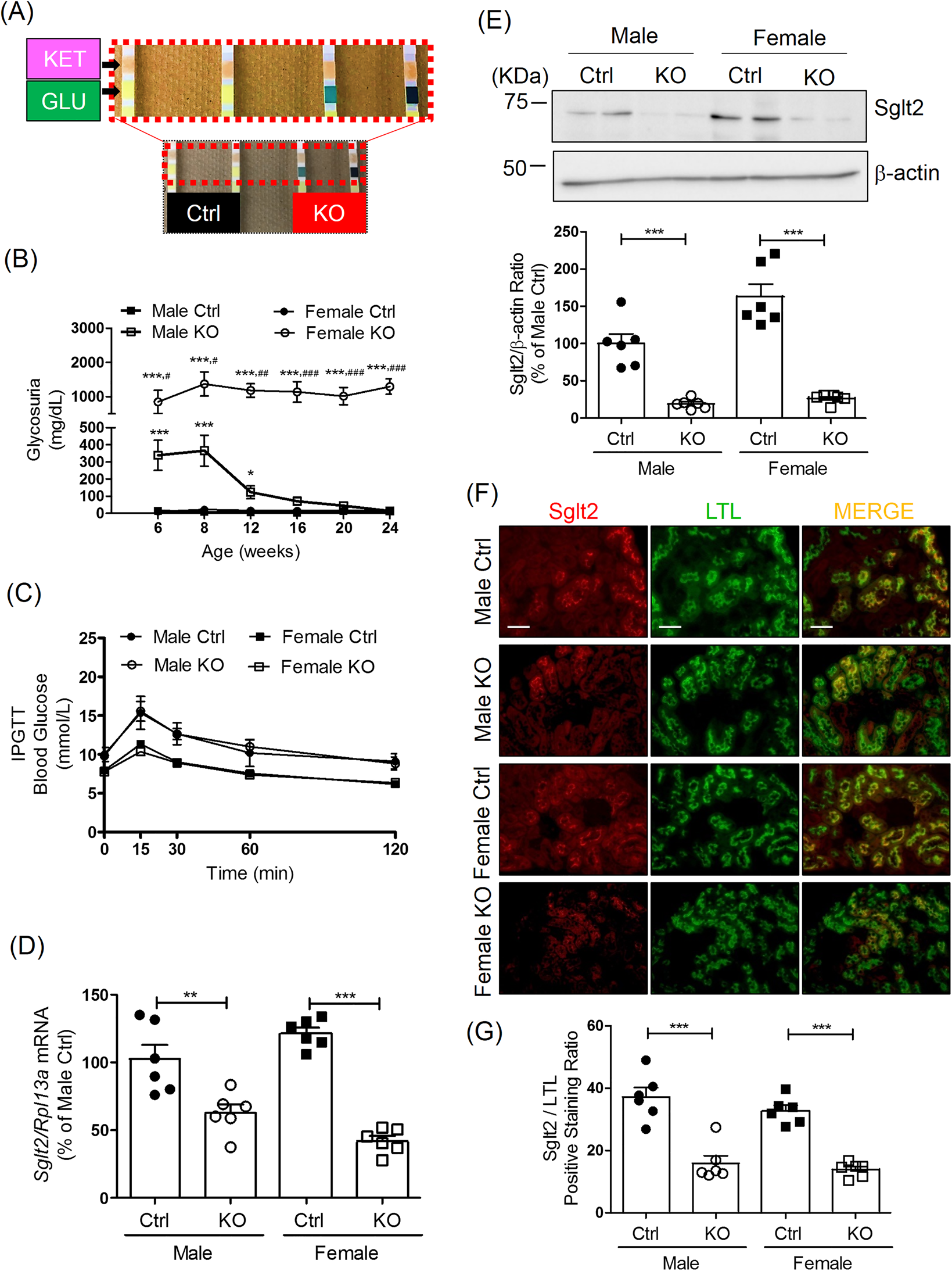
Figure 4

Glycosuria and Sglt2 expression in Hnrnpf KO mice. (A) Urinary glucose in Ctrl and KO mice detected by dipstick test at the age of 6 weeks. (B) Longitudinal urinary glucose levels in male and female KO mice and Ctrl from the age of 6 weeks to 24 weeks measured by glucose colorimetric kit. Values are means ± SEM, n = 6. **P < 0.01; ***P < 0.005. KO versus Ctrl. ##P < 0.01; ###P < 0.005, female KO versus male KO. IPGTT test in male and female (C) Ctrl and KO mice at the age of 23 weeks. (D) Ratio of Sglt2/Rpl13a mRNA expression quantified by RT-qPCR and (E) Representative WB of Sglt2 protein expression in male and female mouse RPTs at the age of 24 weeks. Values are means ± SEM, n = 6. ***P < 0.005; KO versus Ctrl. (F) Double immunostaining of Sglt2 and LTL (magnification x100) and semi-quantification of Sglt2/LTL immunostaining ratio (G) in male and female Ctrl and KO mouse kidneys at the age of 24 weeks. Values are Sglt2/LTL positive staining ratio, n = 6. ***P < 0.005, KO versus Ctrl.