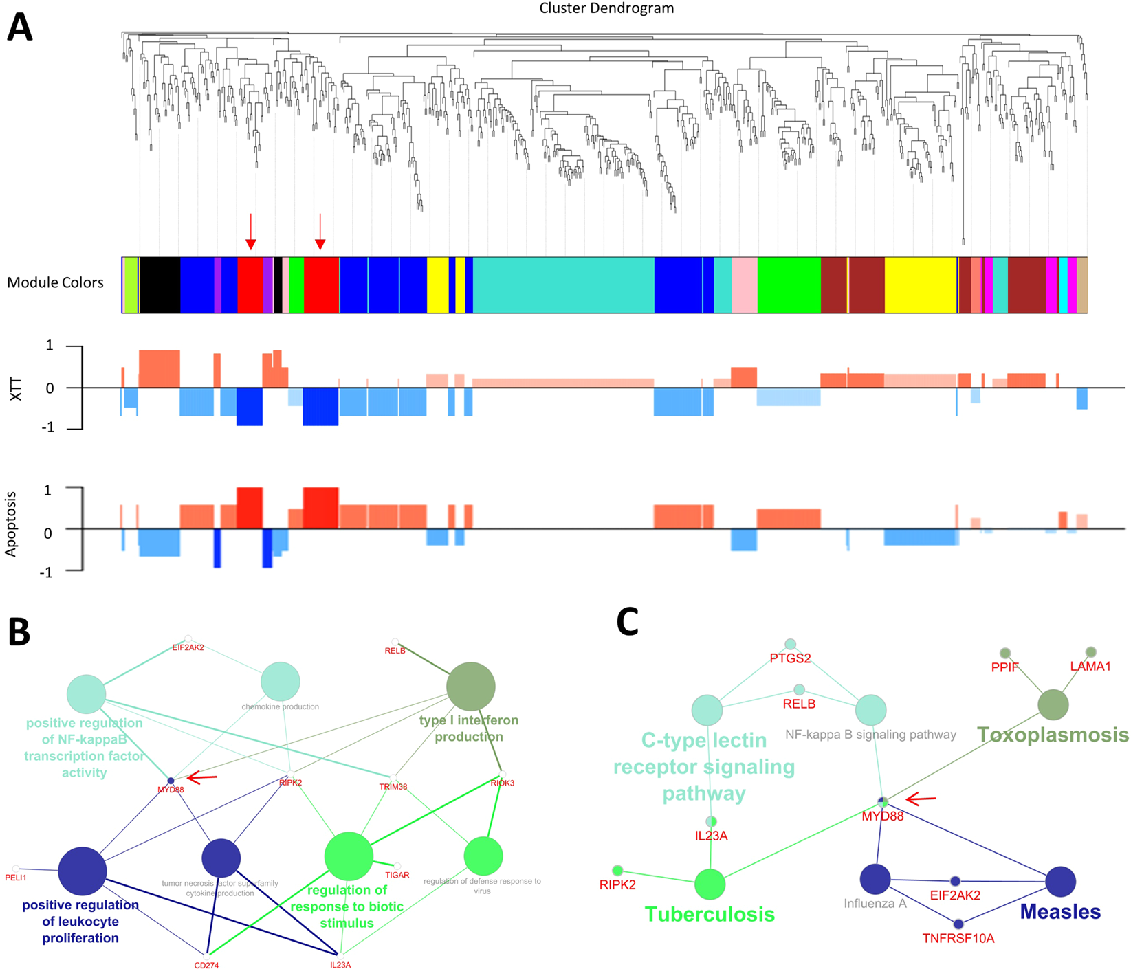
Figure 6

Co-expression analysis for genes in group A and related functional annotation. (A) Clustering dendrogram for genes in group A and relationships with cell viability and apoptosis for each color module (red module is indicated by arrows). (B,C) Over-represented GO (Biological Process at 3rd level) and KEGG terms for genes in the red module.