Figure 1
From: SQSTM-1/p62 potentiates HTLV-1 Tax-mediated NF-κB activation through its ubiquitin binding function

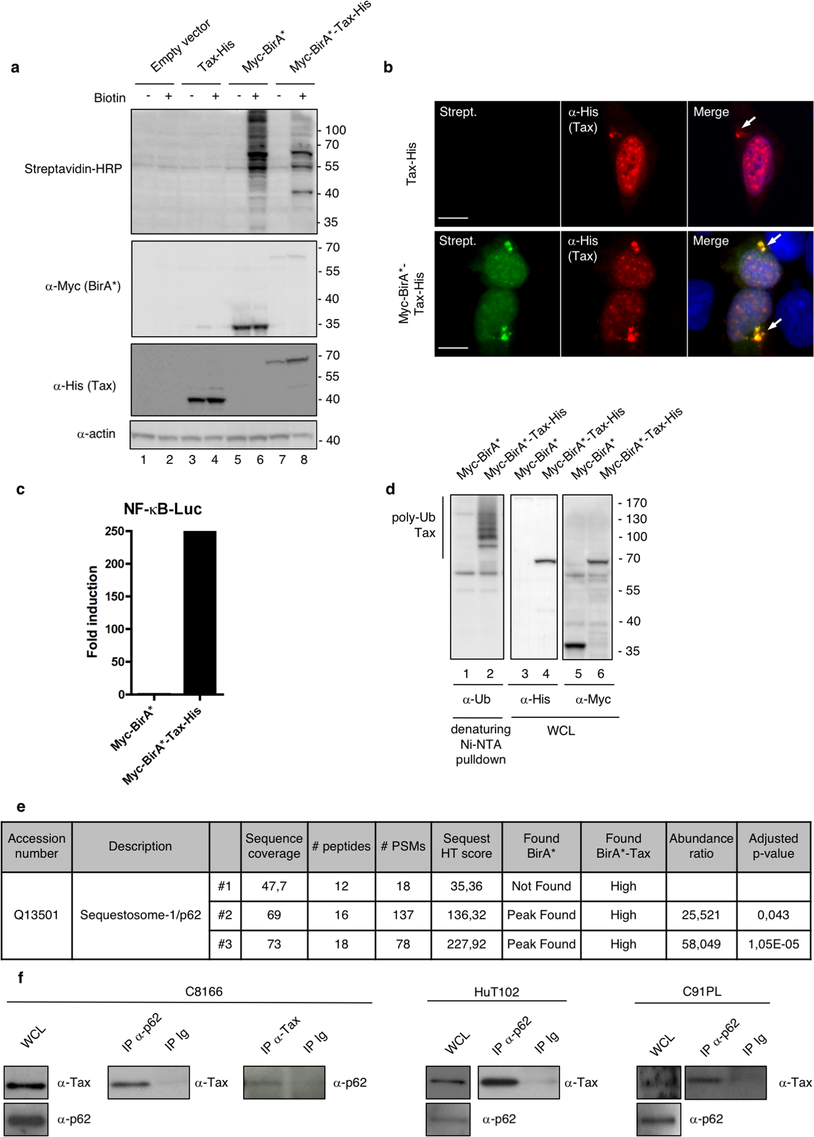
Functional validation of the BirA*-Tax fusion protein and identification of p62 as a new candidate partner of Tax. (a) Lysates from HEK293T cells transfected with the indicated plasmids for 24 h and then treated overnight with biotin or left untreated were analyzed by western blot. (b) U2OS cells transiently expressing Tax-His or Myc-BirA*-Tax-His and treated overnight with biotin were analyzed by epifluorescence microscopy after staining with Streptavidin (Strept., green) and His-specific antibodies (red). Nuclei were counterstained with DAPI (blue). Representative images are shown. Scale bar = 10 μm. The arrows indicate perinuclear accumulation of Tax reminiscent of the Tax/IKK signalosome. (c) HEK293T cells were transfected with Myc-BirA* or Myc-BirA*-Tax-His, together with an NF-κB-luc construct. Luciferase activity was measured and normalized over the “Myc-BirA*” condition. The graph shows the result from a representative experiment. (d) Lysates from HEK293T cells transiently expressing Myc-BirA* or Myc-BirA*-Tax-His were submitted to a His-specific Ni-NTA pulldown in denaturing conditions before western blot analyses. WCL, whole cell lysate. (e) SQSTM-1/p62 is a BirA*-Tax-specific biotinylated protein identified by mass spectrometry. (f) Lysates from HTLV-1 chronically infected cells (C8166, HuT102 or C91PL cells) were immunoprecipitated with a p62-specific or Tax-specific antibody, or with control Ig (IP Ig). Samples were then analyzed by western blot. WCL, whole cell lysates. Full-length blots are presented in Supplementary Fig. S4.