Figure 4
From: Dopamine D2 receptor modulates Wnt expression and control of cell proliferation

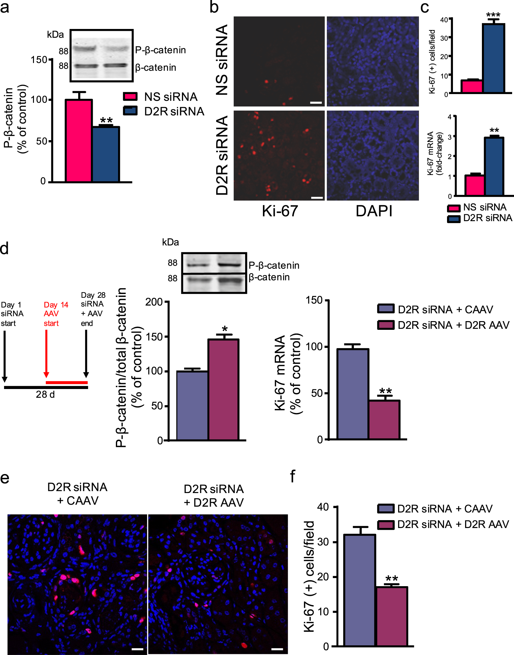
D2R expression modulates renal cell proliferation in vivo. (a) Kidney-selective D2R knockdown in vivo via siRNA (D2R siRNA) decreased β-catenin phosphorylation (P-β-catenin) in mouse renal cortex by 40% relative to the NS siRNA control. (b) D2R siRNA knockdown also increased the expression of the cell proliferation marker Ki-67. Merged confocal images show Ki-67 (red) and DAPI nuclear staining (blue); magenta shows colocalization. Scale bar = 50 µm. (c) Quantification of the Ki-67-positive cells in the renal cortex revealed significant increases in the number of Ki-67-positive cells/field along with a 3-fold increase in Ki-67 mRNA following D2R siRNA treatment compared with control mice treated with the NS siRNA control; n ≥ 4 for all groups. (d) Rescue of D2R expression via AAV-mediated renal D2R overexpression (D2R AAV) reversed the effects of in vivo D2R siRNA on β-catenin phosphorylation by raising P-β-catenin levels (left panel); inset shows a representative immunoblot. Alongside is the schedule for the respective siRNA and AAV treatments. Ki-67 expression was decreased in the D2R AAV-treated kidneys by 50% in comparison with mice treated with control AAV (CAAV, right panel). (e) Confocal immunofluorescence imaging of the D2R AAV rescue of D2R siRNA knockdown showed a 2-fold decrease in Ki-67-positive cells. Merged confocal images show DAPI (blue) and Ki-67 (red); magenta shows colocalization. Scale bar = 50 µm. (f) Accompanying quantification of Ki-67-positive cells in response to D2R AAV rescue of D2R siRNA knockdown. All data are represented as the mean ± SEM. *P < 0.05, **P < 0.01; n = 3–4/group; Student’s t-test.