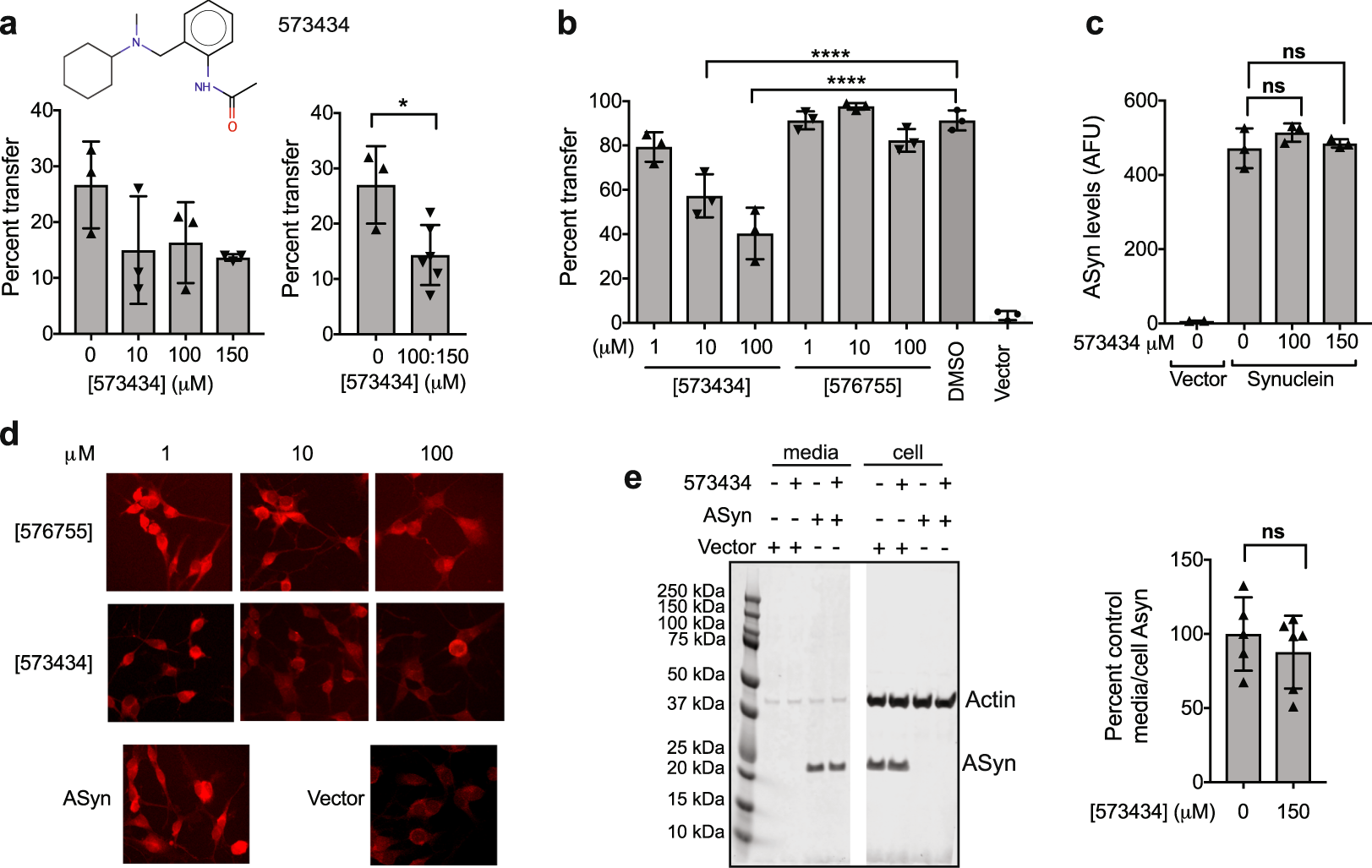
Figure 5

One HT-CM-SPR screening hit compound blocks cell-to-cell transmission of αSyn. (a) The impact of 573434 on transmission was tested on co-cultured donor and recipient B103 neuroblastoma cells and mean percentage of receiving cells with αSyn is shown. The same data are shown separating all compound doses (left) or combining 100 and 150 µM (right). 3 coverslips/well per group, 10–15 pictures per coverslip, and 43–168 cell total per group were analyzed. Combined 100 and 150 µM drug samples give statistically significant differences from untreated by unpaired t test (n = 3). (b) Donor and acceptor primary neurons were cultured in separate chambers of a Transwell and αSyn in acceptor cells was measured after treatment with 573434 or 576755. Vector control is lentiviral vector not expressing αSyn. 10 and 100 µM 573434 retarded transmission whereas 576755 had no impact as determined by ANOVA with Dunnett’s correction. (c) Total αSyn levels were determined from the fluorescent intensity from αSyn antibody (arbitrary fluorescence units, AFU) in the images used in panel (a). 3 coverslips per group, 8–11 pictures per coverslip, and 24–54 cell total per group were analyzed. 573434 does not impact overall expression of αSyn as determined by unpaired t test. (d) Representative images of αSyn transmission in primary neurons treated with 573434 and 576755. (e) Cells and media produced by B103 cells infected with control or αSyn-lentivirus and treated with DMSO or 150 μM 573434 were analyzed by Western blot for actin and αSyn levels. Left: Western blot of both actin and αSyn proteins of duplicate wells. Image cut as shown to remove irrelevant samples. Entire length of blot shown. Outline of full blot shown by black lines. Right: the ratio of αSyn in the media to αSyn in the cell was quantitated from three separate experiments with duplicate wells (n = 6). αSyn levels in cells and media were normalized to actin levels in cells of that well and then further normalized to control (DMSO) sample on the same gel to allow for comparison between experiments. 573434 has no impact on the amount of αSyn secreted into the media. For all figures drug treated and control cells are in equivalent levels of DMSO (0.15 to 0.3%). Each symbol represents a singe coverslip in a unique well. Mean ± SD. *p < 0.05, ***p < 0.001, ****p < 0.0001, ns–not significant. Compound structure is also shown in Supplementary Fig. S4.