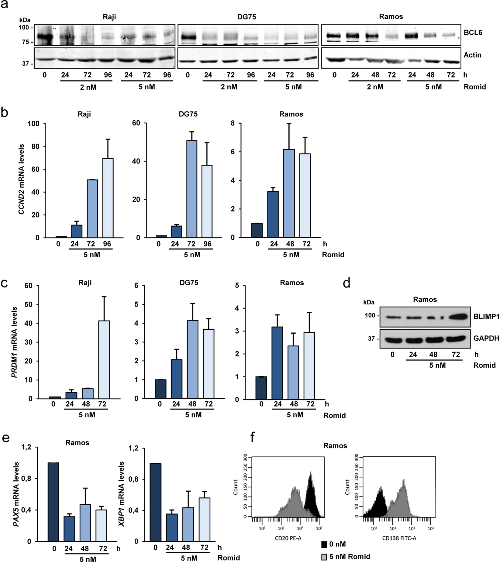
Figure 4

Romidepsin induces BCL6 downregulation and markers of the plasma cell differentiation program. (a) Western blot showing BCL6 protein expression in B-cell lymphoma cells treated with 2 or 5 nM romidepsin for the indicated times. Actin was used as loading control. (b) RT-PCR showing CCND2 mRNA expression in B-cell lymphoma cells upon romidepsin treatment for the indicated times. mRNA levels were normalized to the ribosomal S14 expression. The data show the means ± s.e.m. of at least two independent experiments. (c) RT-PCR showing PRDM1 mRNA expression in B-cell lymphoma cells as in (b). (d) Western blot showing BLIMP1 protein expression levels in Ramos cells upon romidepsin treatment for the indicated times. (e) RT-PCR showing PAX5 and XBP1 mRNA expression levels in Ramos cells as in (b). (f) Surface markers CD20 and CD138 analyzed by flow cytometry in Ramos cells untreated (black) or treated with 5 nM romidepsin (grey) for 72 h.