Figure 4
From: Gastric cancer depends on aldehyde dehydrogenase 3A1 for fatty acid oxidation

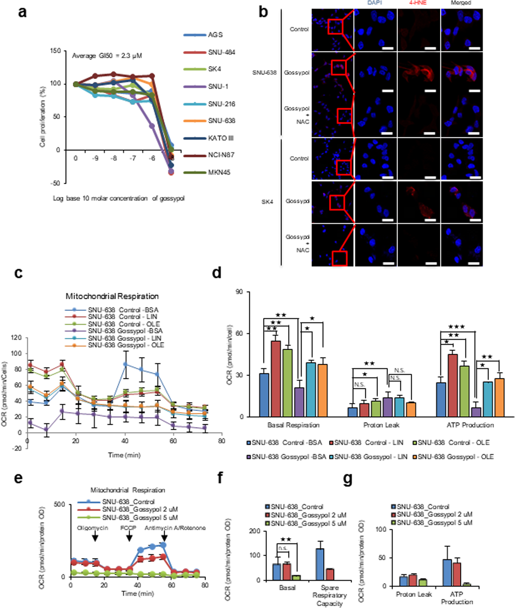
Gossypol increases 4-HNE levels and decreases β-oxidation in gastric cancer cells. (a) Gossypol (48 h) inhibits proliferation of various gastric cancer cell lines, as determined in a SRB assay. (b) Immunocytochemistry analysis shows that treatment with 5 μM gossypol for 48 h increases 4-hydroxynonenal levels in SNU-638 and SK4 cells. Treatment of cells with 500 μM NAC for 2 h after gossypol treatment ameliorates the effects of gossypol on 4-HNE. Scale bar of20 μm. (c,d) Seahorse XF analysis of SNU-638 cells treated with 5 μM gossypol for 24 h, followed by sequential treatment with oligomycin, the chemical uncoupler FCCP, and antimycin A/Rotenone (downward arrows) in the presence of linoleic acid-BSA, oleic acid-BSA or BSA. Fatty acid oxidation in SNU-638 cells treated with gossypol was lower than that in control cells. (e–g) Gossypol treatment of SNU-638 cells for 24 h reduced the oxygen consumption rate and other respiration parameters and oxygen consumption rates were measured with non-lipid substrate. Data are expressed as the mean and standard deviation of three independent experiments.