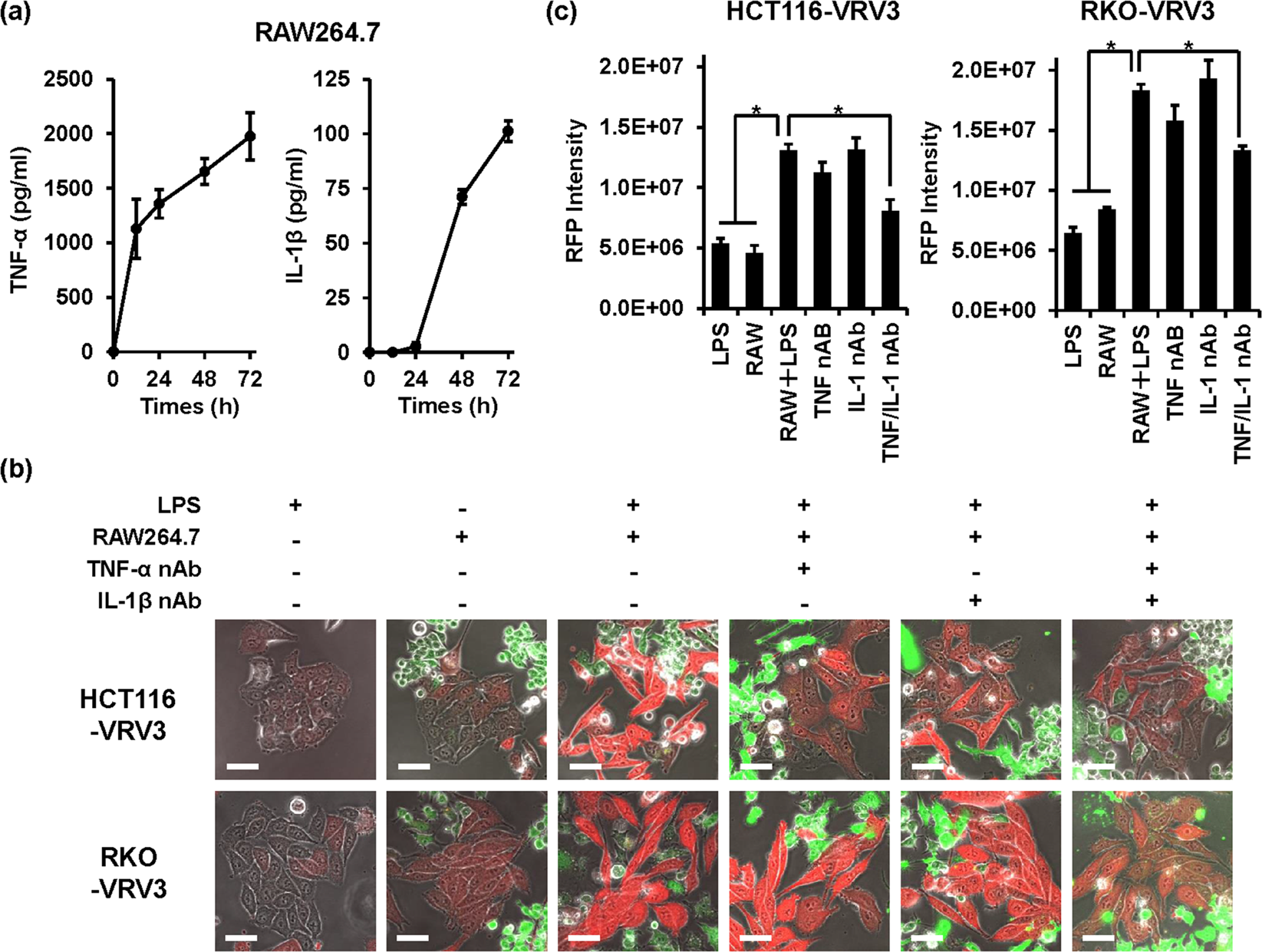
Figure 4

Direct co-culture of CRC cells and RAW264.7 cells. (a) Quantification of TNF-α and IL-1β secreted by RAW264.7 cells after stimulation with LPS (200 ng/ml) for 72 h. Data are expressed as mean ± SD (n = 3). (b) Photographs of HCT116-VRV3 and RKO-VRV3 cells in direct co-culture with RAW264.7 cells. LPS (200 ng/ml) was administered to induce the secretion of TNF-α and IL-1β by RAW264.7 cells. Anti–TNF-α neutralizing antibody (100 ng/ml) and anti–IL-1β neutralizing antibody (500 ng/ml) were administered to inhibit the effects of TNF-α and IL-1β secreted by RAW264.7 cells. RAW264.7 cells were stained with CellTracker Green to distinguish them from HCT116-VRV3 and RKO-VRV3 cells. Scale bars: 50 μm. (c) Quantification of RFP expression in HCT116-VRV3 and RKO-VRV3 cells directly co-cultured with RAW264.7 cells. *P < 0.05.