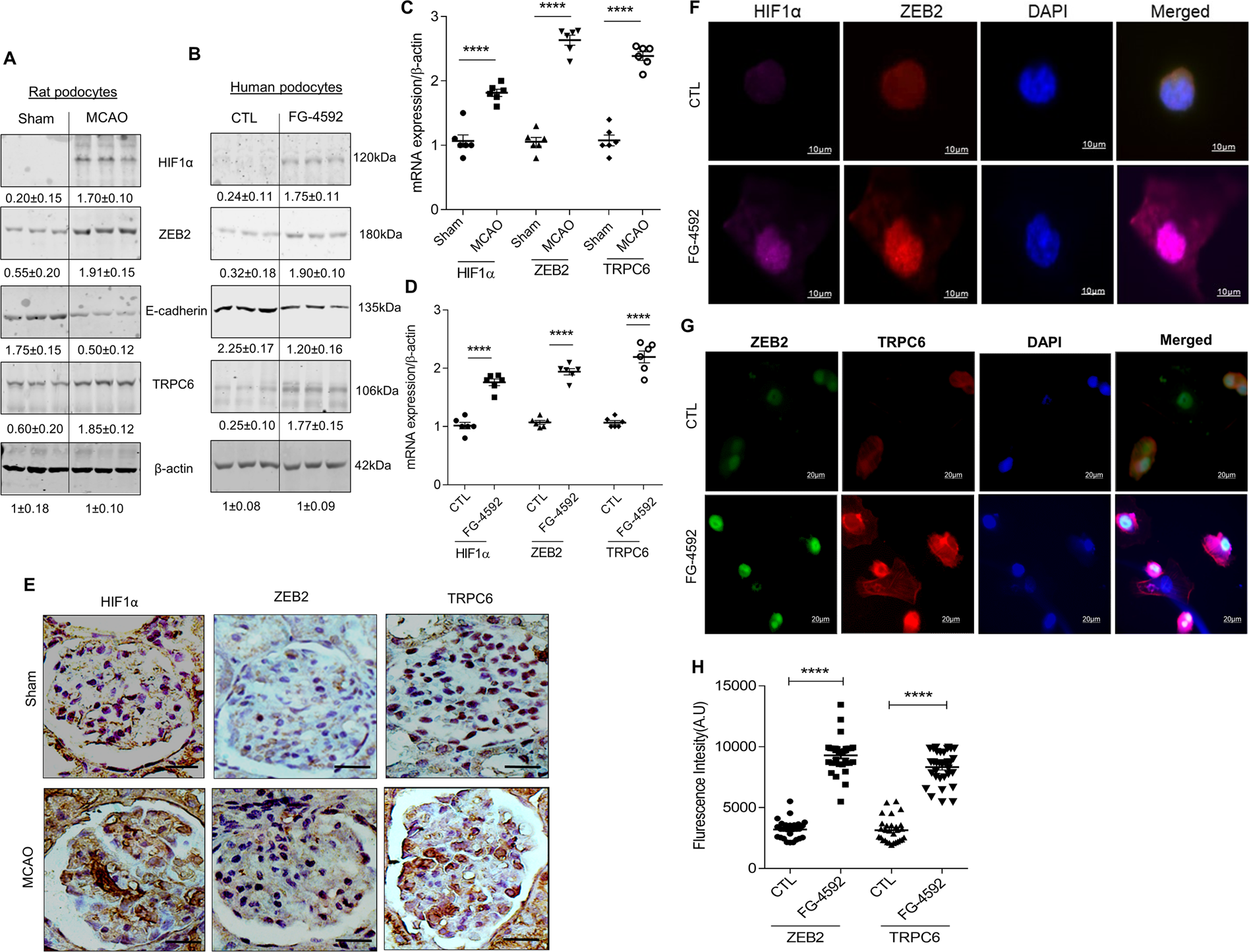
Figure 3

Ischemic-hypoxia induces ZEB2 and its target genes in glomerular podocytes: (A) Lysate from primary podocyte isolated from sham and MCAO rat kidney was used to assess the expression of HIF1α, ZEB2, E-cadherin, and TRPC6. Fold change values are mentioned under each blot. (B) Differentiated human podocytes treated with or without FG-4592 and analyzed the expression of HIF1α, ZEB2, E-cadherin and TRPC6. Fold change values are mentioned under each blot. The steady-state abundance of mRNA levels of HIF1α, ZEB2, and TRPC6 from podocytes isolated from sham and MCAO rats (C) and human podocytes treated with or without FG-4592 (D). Error bars indicate mean ± SE; n = 6. ****p < 0.0001. (E) Immunohistochemical analysis of HIF1α, ZEB2, and TRPC6 in glomerular sections from sham and MCAO rats. The scale bar represents images of 10 µm and images were captured with a 100x objective of Leica trinocular microscope. (F) Co-localization of HIF1α and ZEB2 in human podocytes treated with or without FG-4592. Images were acquired using a Zeiss 100x objective. (G) Elevated expression of ZEB2 and TRPC6 in human podocytes treated with FG-4592. Images were acquired with a Leica trinocular 63x objective and (H) fluorescence intensity of ZEB2 and TRPC6 expression in podocytes treated with or without FG-4592. Error bars indicate mean ± SE; n = 20. ****p < 0.0001.