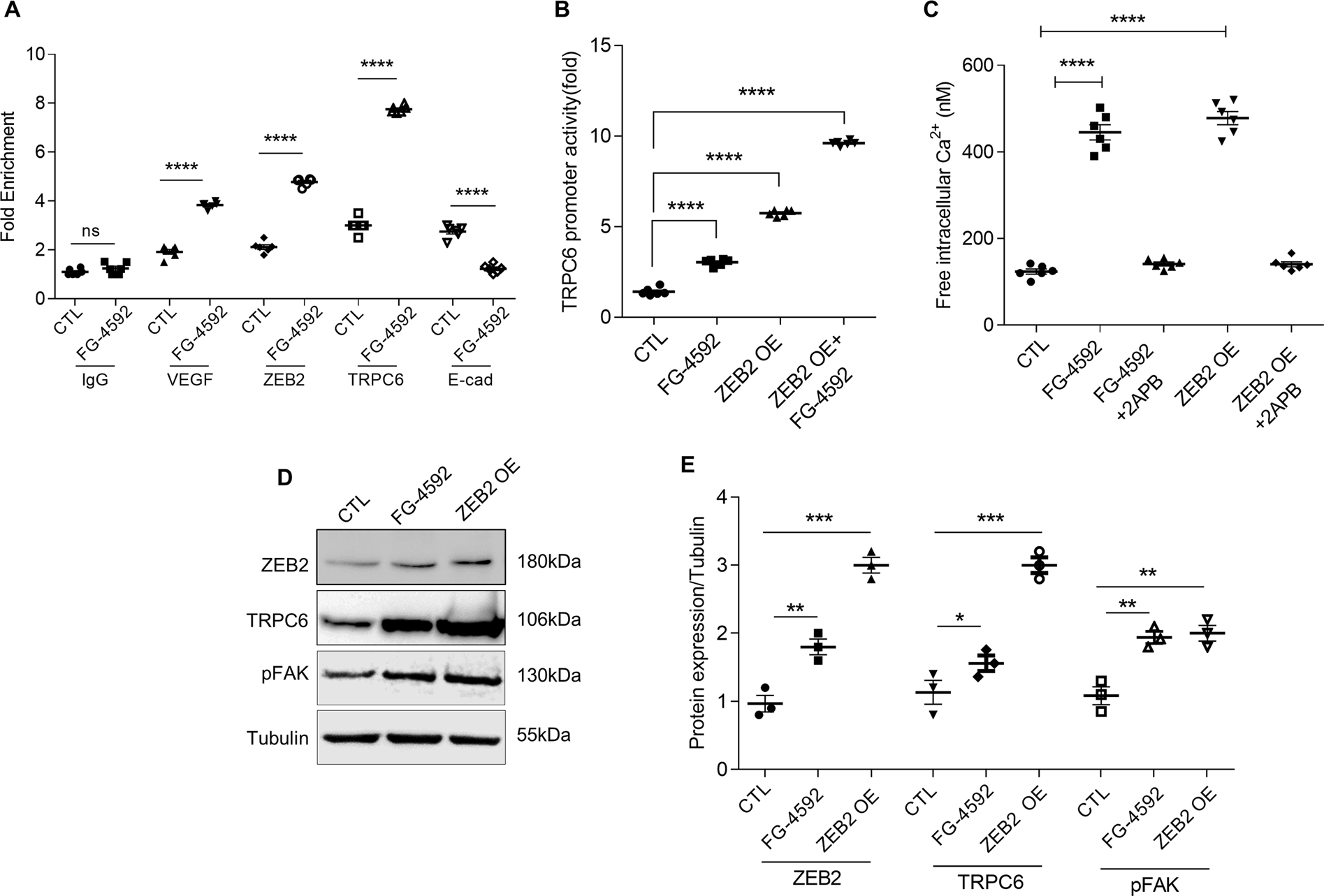
Figure 4

Hypoxia induces HIF1α-ZEB2-TRPC6 axis: (A) ChIP analysis with chromatin fractions from podocytes exposed to FG-4592 was performed as described in methods. Input DNA and DNA from each of the immunoprecipitated samples were PCR amplified for hypoxia response element (HRE) in VEGF promoter and ZEB2 promoter and E2-box region in both TRPC6 promoter and E-cadherin promoter. HRE in VEGF promoter fragment and E2-box in E-cadherin promoter serve as positive controls for HIF1α binding and ZEB2 binding respectively. Error bars indicate mean ± SE; n = 6. **p < 0.008 and ***p < 0.0004. (B) TRPC6 promoter activity was measured in HEK293T cells that ectopically expressing ZEB2 and exposed to FG-4592. Renilla luciferase was used as an internal control to normalize transfection efficiency. Error bars indicate mean ± SE; N = 6. ****p < 0.0001. (C) Intracellular free calcium levels in podocytes were measured by Fluo3-AM following treatment with FG-4592 in the presence or absence of 2-APB. Calcium levels were measured in podocytes that ectopically express ZEB2 and treated with or without 2-APB. Error bars indicate mean ± SE; n = 6. ****p < 0.0001. (D) Immunoblot analysis of ZEB2, TRPC6, and pFAK in podocytes treated with FG-4592 or ectopically expressing ZEB2 (ZEB2 OE). (E) Quantification of band intensities of ZEB2, TRPC6, pFAK was ImageJ analysis (NIH). Error bars indicate mean ± SE; n = 3. *p < 0.01,**p < 0.008, and ***p < 0.0002.