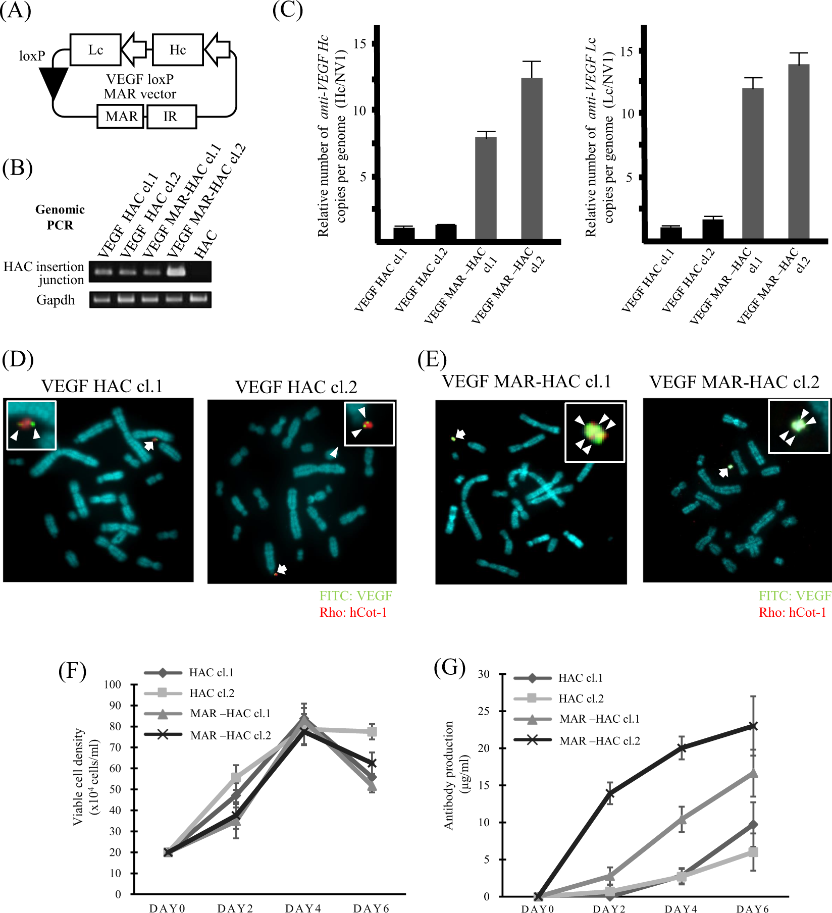
Figure 5

Anti-VEGF antibody production via the IR/MAR HAC system. (A) The VEGF loxP MAR vector includes the RPS7 promoter to drive anti-VEGF antibody Hc and Lc gene expression, the IR/MAR sequence, and the loxP site. (B) The site-specific insertion event was detected in G418-resistant clones with genomic PCR analysis. A primer was designed to span the HAC insertion junction-specific site. VEGF HAC clones and VEGF MAR HAC clones were G418-resistant CHO DG44 clones. HAC indicates the parental CHO DG44 cells including an empty HAC, which was used as a negative control. Cropped gels were used in this figure. Original full-length gels are presented in Supplementary Fig. S1. (C) Relative copy number analysis of anti-VEGF antibody Hc and Lc genes on the HAC vector with qPCR. Data were normalized to NV1. The copy number of anti-VEGF antibody genes in VEGF HAC clone 1 was arbitrarily at set as 1. Bars correspond to the means ± SD of three independent experiments. (D,E) Two-color FISH analysis of the HAC vector in G418-resistant CHO DG44 clones was performed with the digoxigenin-labeled hCot-1 DNA (red) and biotin-labeled anti-VEGF antibody gene (green). The arrow indicates the HAC, and the inset shows enlarged images of the HAC (anti-VEGF antibody probe-specific green signals are indicated by the arrowheads). Panel (D) shows VEGF HAC control clones. The left panel shows clone 1. The right panel shows clone 2. Panel (E) shows VEGF MAR-HAC clones. The left panel shows clone 1. The right panel shows clone 2. (F) Viable cell density in CHO DG44 VEGF HAC clones and CHO DG44 VEGF MAR-HAC clones. Bars correspond to the means ± SD of three independent experiments. (G) Analysis of anti-VEGF antibody production from CHO DG44 VEGF HAC clones and CHO DG44 VEGF MAR-HAC clones was measured using ELISA from day 2 to day 6. Bars correspond to the means ± SD of three independent experiments.