Figure 3
From: The analgesic effect of refeeding on acute and chronic inflammatory pain

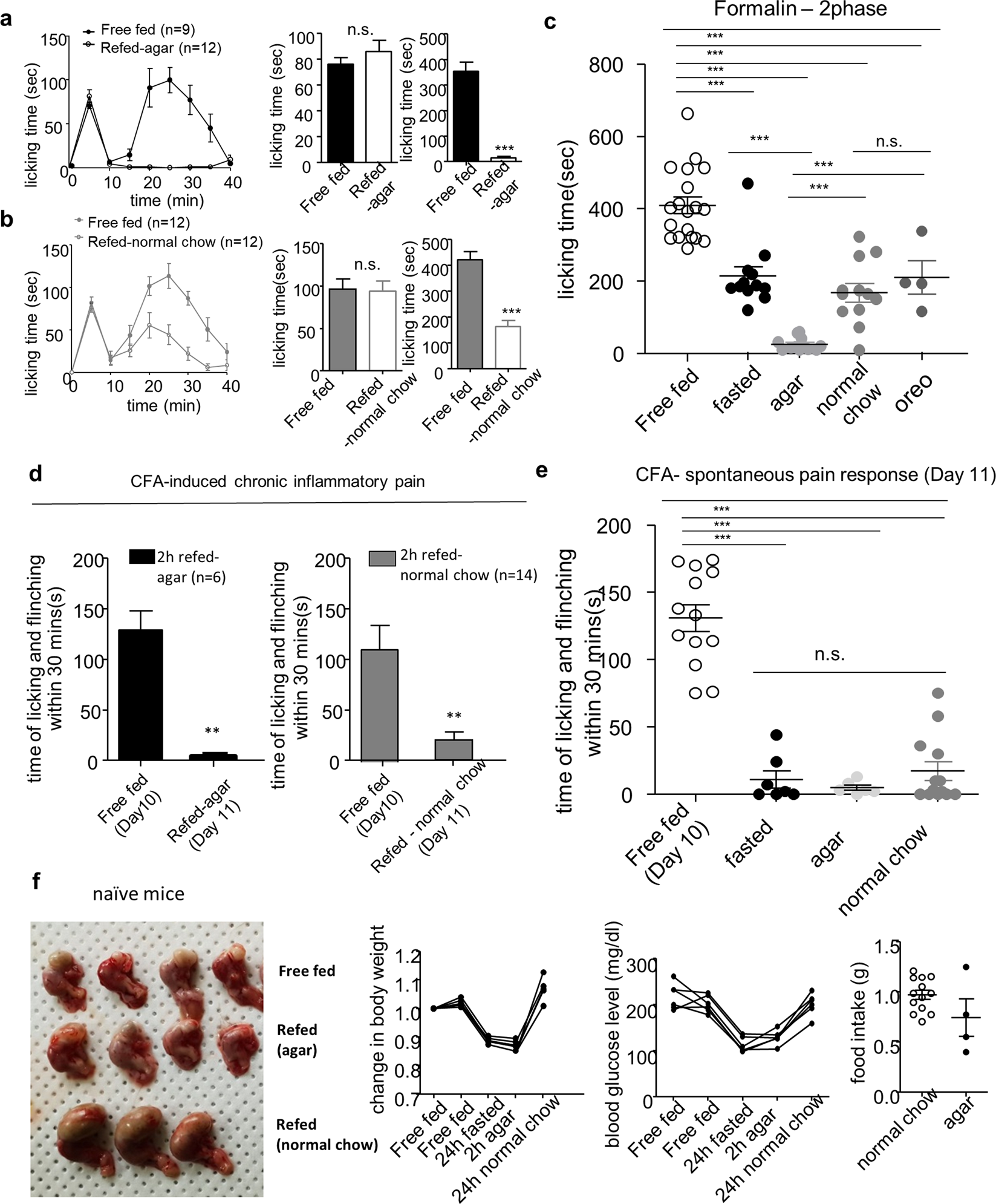
The analgesic effect of refeeding with non-calorie agar on inflammatory pain behavior. (a,b) Effect of 2 h refeeding non-calorie agar or normal chow on formalin-induced pain behavior; Free fed (n = 9), Agar-refed (n = 12), Free fed (n = 12), Normal chow-refed (n = 12). (c) Comparison of 2nd phase according to experimental groups; Free fed (n = 19), Fasted (n = 12), Agar-refed (n = 12), Normal chow-refed (n = 12), Oreo-refed (n = 4). (d) Effect of 2 h refeeding non-calorie agar or normal chow on CFA-induced spontaneous pain behavior; Agar-refed (n = 6), normal chow-refed (n = 14). (e) Comparison of CFA-induced spontaneous pain behavior on day 11 according to experimental groups; Free fed (n = 13), Fasted (n = 7), Agar-refed (n = 6), Normal chow-refed (n = 14). (f) Change in stomach size, body weight, blood glucose level and food intake after agar refeeding in naïve mice. Data are presented as mean ± SEM. **p < 0.01, ***p < 0.001 (a,b unpaired t-test, two-tailed, c,e one-way ANOVA followed by Bonferroni test, d paired t-test, two-tailed).