Figure 4
From: The analgesic effect of refeeding on acute and chronic inflammatory pain

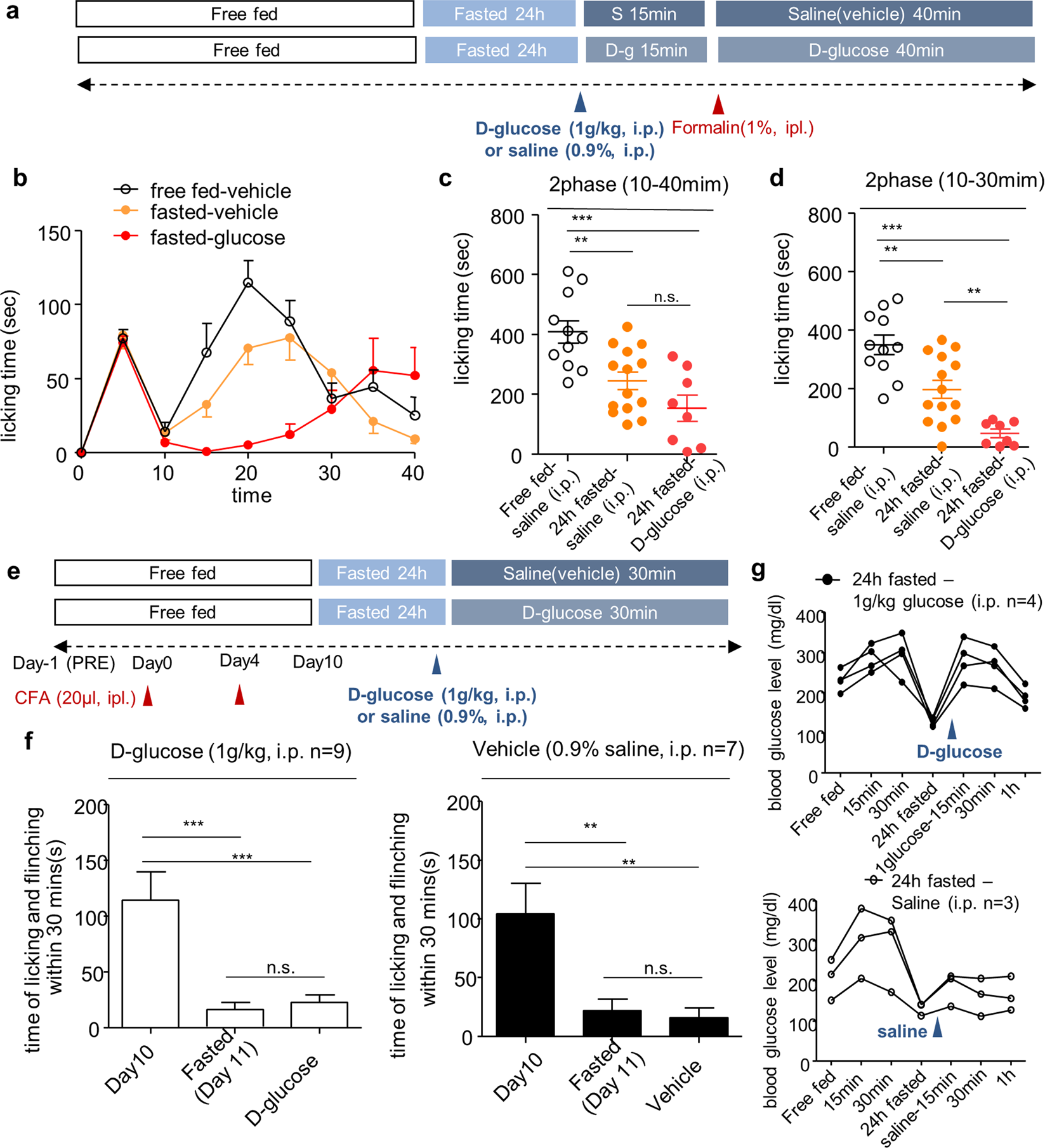
The analgesic effect of intraperitoneal administration of D-glucose on inflammatory pain behavior. (a) Experimental design and schedule for formalin test. (b) Time course of spontaneous pain behavior following intraplantar injection of formalin after D-glucose (1 g/kg) administration; Free fed (n = 11), Fasted (n = 14), D-glucose treated (n = 8). (c,d) 2nd phase of the formalin test was divided into 10 to 40 min and 10 to 30 min and analyzed. (e) Experimental design and schedule for complete Freund’s adjuvant (CFA)-induced chronic inflammatory pain model; D-glucose treated (n = 9), Vehicle treated (n = 7). (f) Effect of D-glucose administration on CFA-induced spontaneous pain behavior. (g) Blood glucose level after intraperitoneal administration of D-glucose (1 g/kg); D-glucose treated (n = 4), Vehicle treated (n = 3). Data are presented as mean ± SEM. **p < 0.01, ***p < 0.001 (c,d one-way ANOVA followed by Bonferroni test, f repeated measures ANOVA followed by Bonferroni).