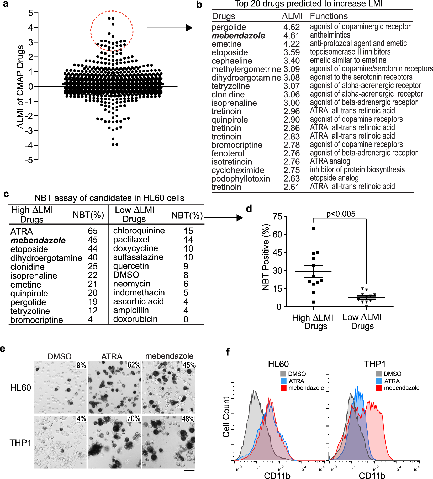
Figure 3

LMI analysis of HL-60 drug responses yields candidates with differentiation activity. (a) LMIs of 1235 arrays for HL-60 cells upon treatment with a drug library. ΔLMI for each drug is drug-induced LMI minus the LMI of the respective DMSO control. (b) Top 20 candidate drugs predicted to induce differentiation of HL-60 cells. (c) NBT assay of unique drugs from the top 20 candidates in HL-60 leukemia cells. The ten control drugs were randomly chosen from the drug library. All the drug treatments were carried out for three days. The NBT assay results were plotted in (d). Student’s t test with unequal variances, p < 0.005. Mean +/− SEM is shown on the graph. (e) NBT staining of HL-60 and THP-1 leukemia cells treated with ATRA (1 μM) and mebendazole (0.33 μM) for four days. The numbers at the top right corner indicate percent positive cells. Scale bar is 50 μm in length. (f) Flow cytometric analysis of CD11b expression in HL-60 and THP-1 leukemia cells treated for four days with ATRA (1 μM) and mebendazole (0.33 μM).