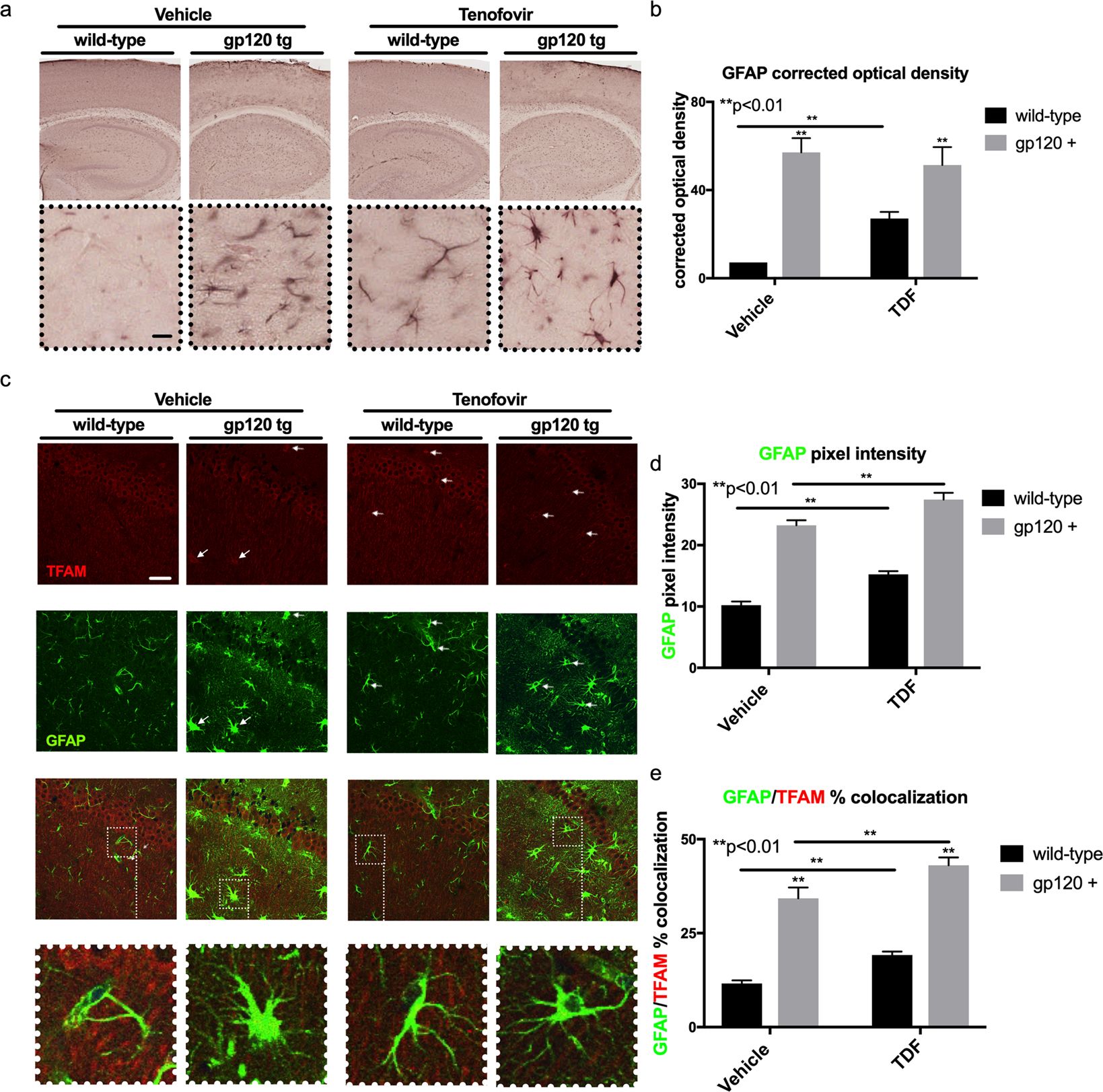
Figure 3

Tenofovir disproxil fumarate increases GFAP expression, reduces TFAM expression, and increases TFAM colocalization with GFAP in hippocampi of wt and gp120tg mice. Vibratome sections were immunolabelled with antibody against GFAP and then double immunolabelled for TFAM and GFAP. (a) GFAP-DAB immunostaining in hippocampi. (b) Quantification of GFAP corrected optical density. (c) TFAM (red) and GFAP (green) signal in hippocampi. (d–e) Quantified colocalization of TFAM and GFAP and colocalization of TFAM with GFAP (white arrows indicate points of colocalization). Analyzed with two-way ANOVA test (wt, n = 3; wt + TDF, n = 4; gp120-tg, n = 4; gp120-tg, n = 4).