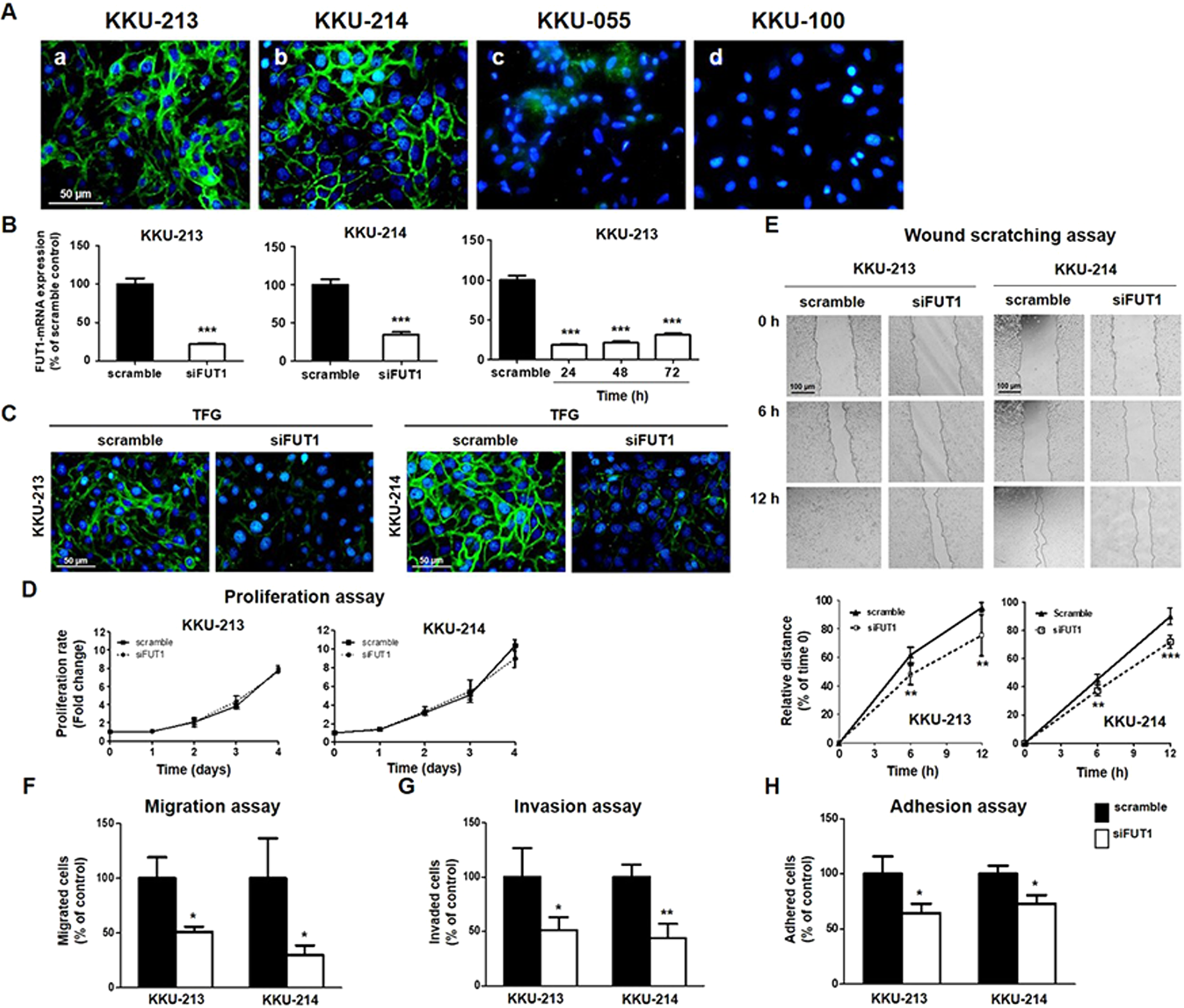
Figure 3

Suppression of TFG signals using siFUT1 significantly decreased metastatic ability of CCA cells. (A) TFG differentially expressed in 4 CCA cell lines as determined by UEA-I cytofluorescent staining. Scale bar = 50 μm (B) siFUT1 significantly decreased the expression level of FUT1 mRNA in KKU-213 and KKU-214 cells and the effect was apparent even at 72 h. (C) UEA-I cytofluorescent staining indicates suppression of TFG expression in siFUT1 treated cells compared to the scramble control cells. Scale bar = 50 μm. (D) Suppression of FUT1 had no effect on cell proliferation of CCA cells. (E) wound scratching, (F) migration, (G) invasion and (H) adhesion of siFUT1 treated cells were reduced as compared to those of the scramble controls. Scale bar = 100 μm. All assays were performed in triplicate and the data represented are mean ± SD from one of two independent experiments. *P < 0.05, **P < 0.01, ***P < 0.001, Student’s t-test.