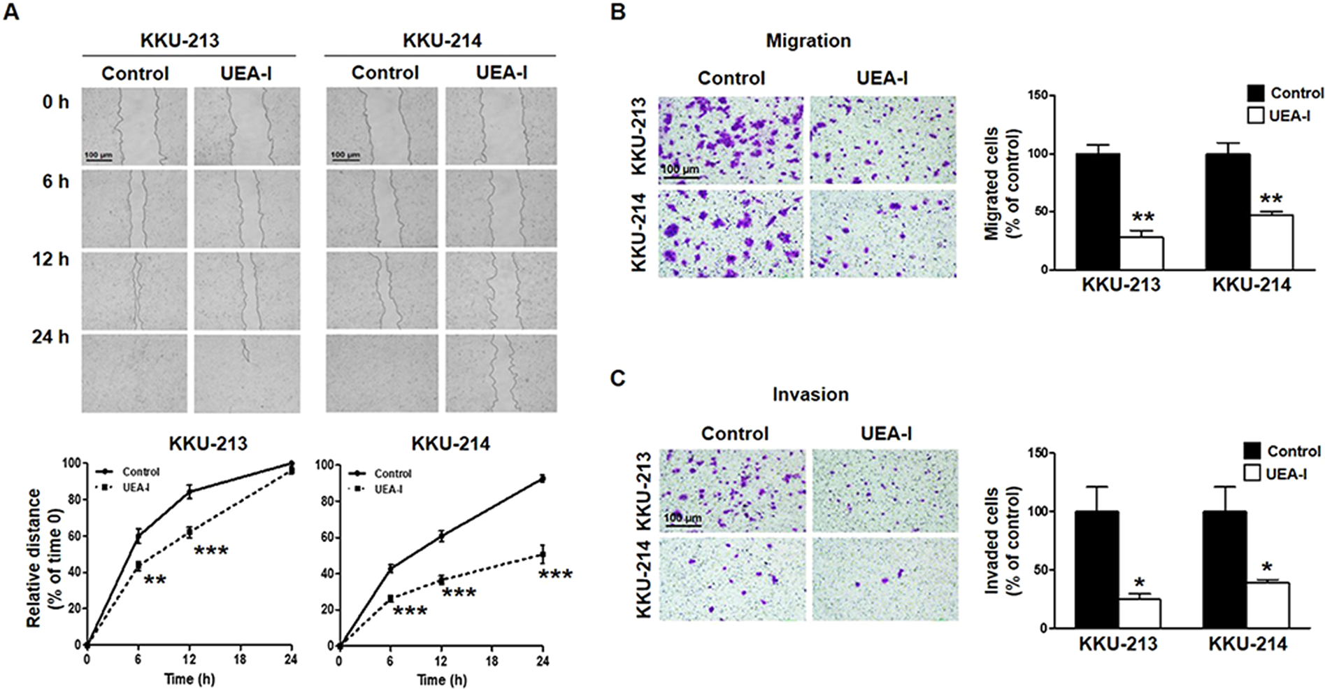
Figure 4

Masking cell surface TFG with UEA-I potently inhibited CCA cell migration and invasion. (A) Wound scratching assays of KKU-213 and KKU-214 were performed in the presence (UEA-I) or absence (control) of 5 µg/ml UEA-I and observed for 24 h. (B) migration and (C) invasion assays were performed in the presence of 5 µg/ml UEA-I, 9 h for KKU-213 and 24 h for KKU-214. Scale bar = 100 μm. All quantitative data are mean ± SD of triplicate assays from one of the two independent experiments. *P < 0.05, **P < 0.01, ***P < 0.001, Student’s t-test.