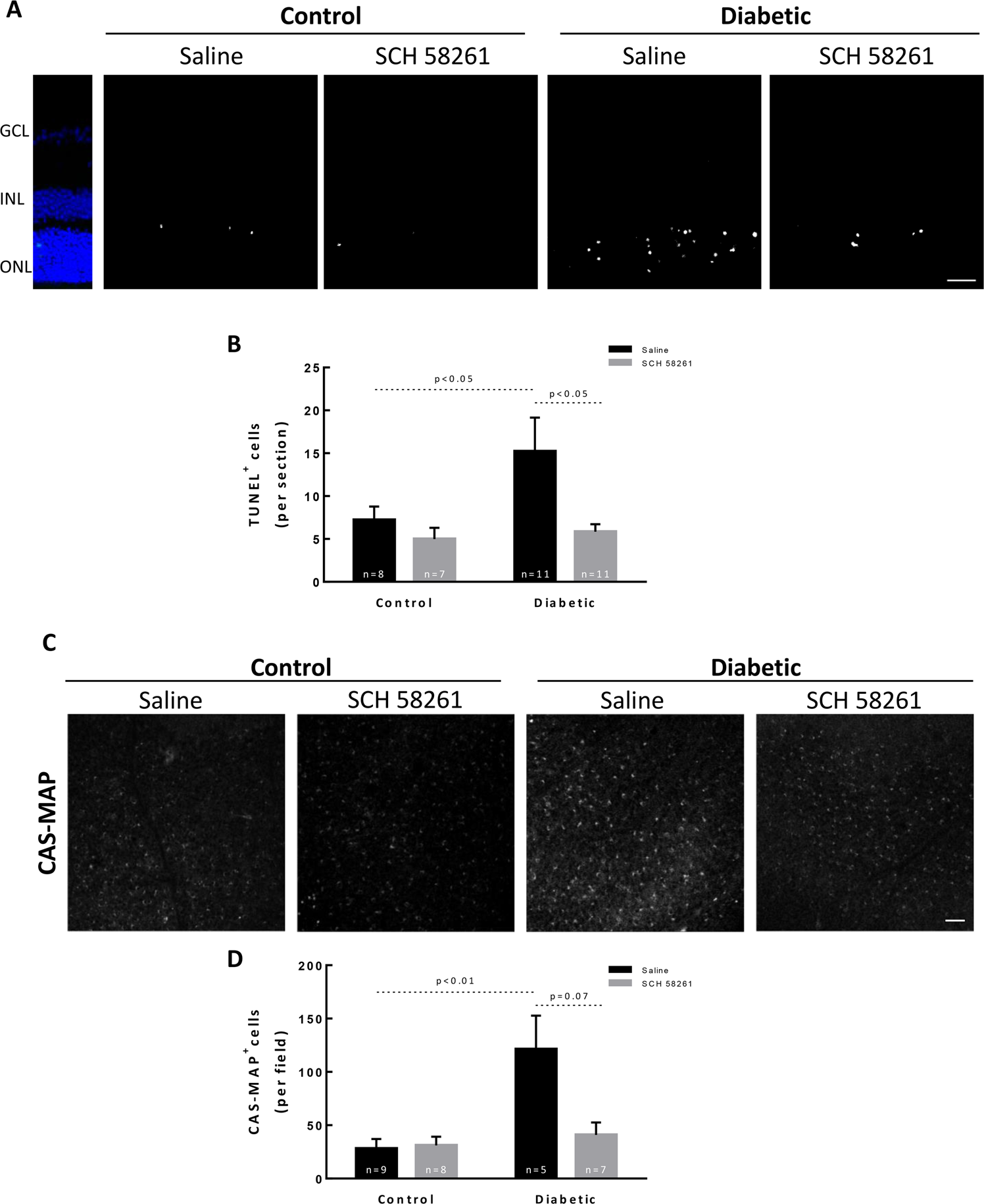
Figure 5

Administration of the A2AR antagonist decreases cell death in the retina of diabetic animals. (A) Cell death was evaluated by TUNEL assay in vertical retinal sections. Nuclei were stained with DAPI (blue). Representative images are depicted (B). The number of TUNEL+ cells (white) was counted from 7 to 11 independent experiments. (C) The presence of active caspases in the ganglion cell layer was assessed with CAS-MAP probe (grey). Representative images are depicted. (D) The number of cells CAS-MAP+ was counted from 5–9 independent experiments. One-way ANOVA test, followed by Holm-Šídák multiple comparison test. GCL: ganglion cell layer; INL: inner nuclear layer; ONL: outer nuclear layer. Scale bar: 100 µm.