Figure 3
From: A Simulated Microgravity Environment Causes a Sustained Defect in Epithelial Barrier Function

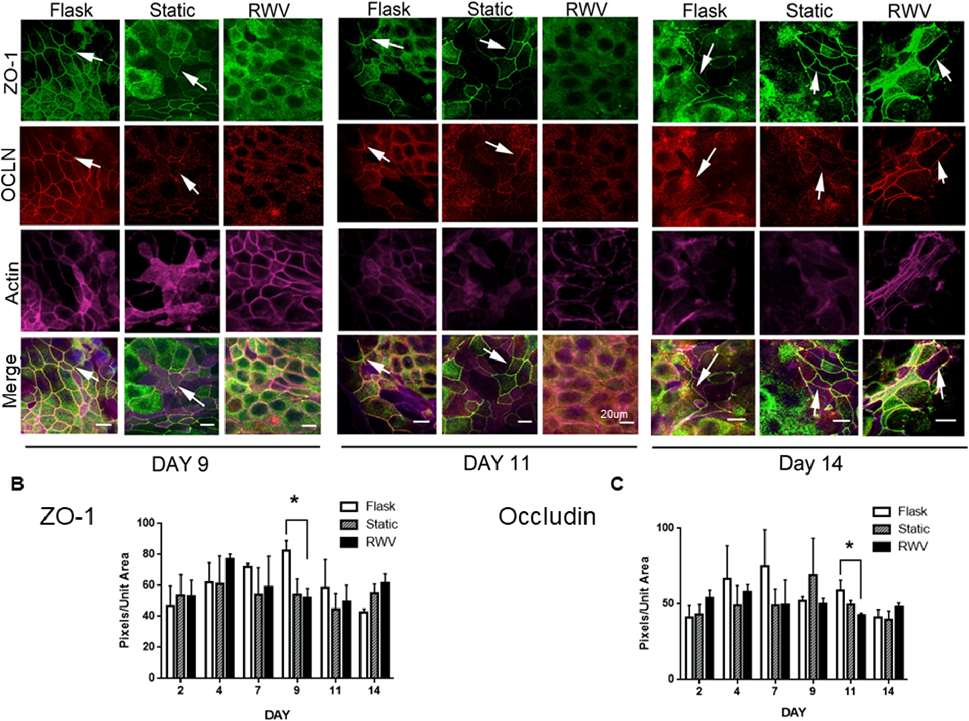
Delayed tight junction formation in IECs exposed to simulated microgravity. HT-29.cl19a IECs were fixed with 4% paraformaldehyde, immunostained for ZO-1 (green) and occludin (red) and imaged by confocal microscopy. Actin was stained with Phalloidin. Arrows indicate the presence of apical tight junctions. Reduced levels of ZO-1 and occludin were observed in apical tight junctions on day 9 and 11 in IECs exposed to simulated microgravity. Levels appeared to recover by day 14 although substantial levels of ZO-1 appeared to be present in the cytoplasm and not at the tight junction. (B,C) Confocal imaging and quantification of total B) ZO-1 and (C) occludin levels was performed using a Zeiss Axioscope 2 upright microscope and Zeiss LSM 5 Image Examiner software respectively. No consistent differences in protein levels were evident between the different conditions over the culture period on semi-permeable supports, although ZO-1 levels were lower in RWV and static controls vs. flask control at day 9, while occludin levels were reduced in the RWV condition at day 11 (*p < 0.05; n = 4).