Figure 7
From: β-Cyclodextrin counteracts obesity in Western diet-fed mice but elicits a nephrotoxic effect

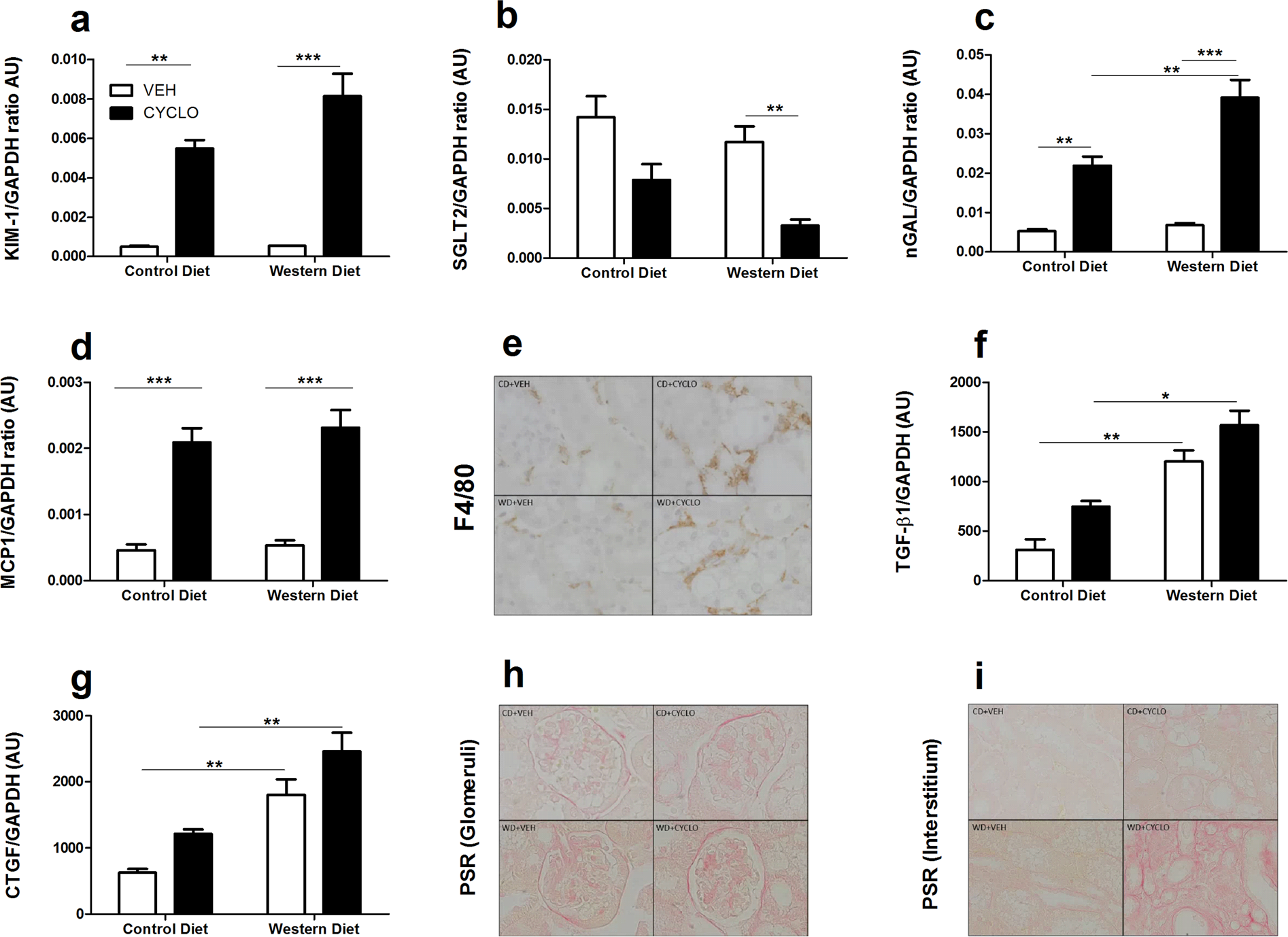
2HP-β-CD leads to tubular damage, inflammation and early fibrosis. Gene expression for damage, inflammatory and fibrotic markers were measured in renal tissue to characterize nephrotoxic effects of 2HP-β-CD. Expression of genes encoding (a) KIM-1, (b) SGLT2, (c) NGAL, (d) MCP-1. (e) Renal macrophage influx determined by F4/80 staining. Expression of genes encoding (f) TGF-β1 and (g) CTGF. (h,i) Glomerular and interstitial collagen deposition visualized with the PSR staining. AU = arbitrary units; KIM-1 = Kidney injury marker -1; SGLT2 = Sodium/Glucose Cotransporter, Member 2; nGAL = neutrophil gelatinase-associated lipocalin; F4/80 = macrophage marker; MCP-1 = Monocyte Chemoattractant Protein-1; TGF-β1 = Transforming Growth Factor Beta 1; CTGF = Connective Tissue Growth Factor; PSR = Picro Sirius Red. Data shown as mean ± SEM. Statistical analysis of Kim-1, Lcn2 (nGAL), Mcp-1 and Ctgf expression levels was performed using the One-way ANOVA test with Bonferroni post-hoc analysis. Statistical analysis of Sglt2 and Tgf-β1 expression levels was performed using the Kruskal Wallis test with Dunn’s post hoc analysis.*p > 0.05, **p > 0.01, *** p > 0.001.