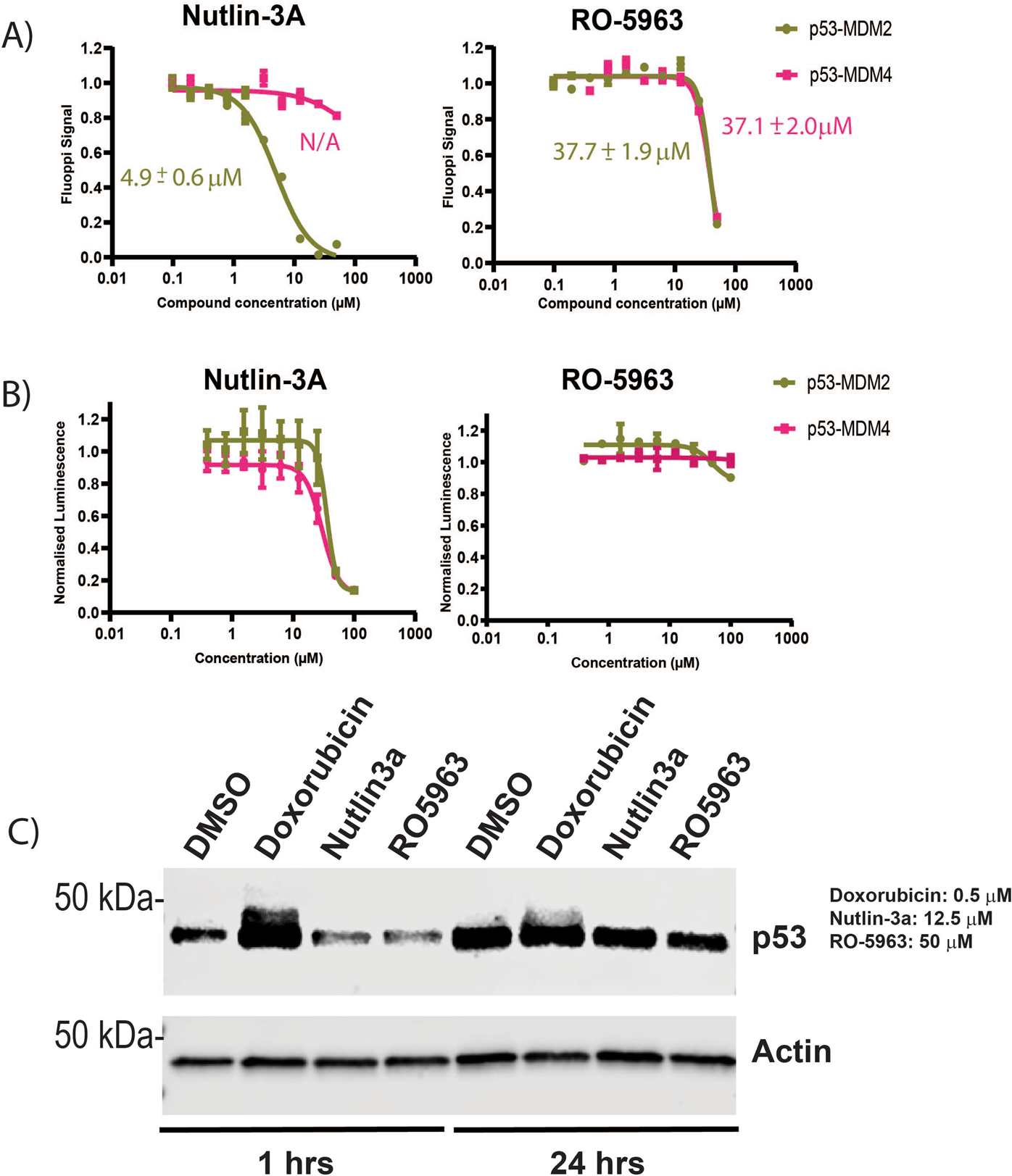
Figure 3

Validation of p53:Mdm2 and p53:Mdm4 Fluoppi systems. (A) Titrations of either Nutlin 3A or RO-5963 against unmixed cell populations of stably transfected CHO-K1 cells containing either the FLUOPPI p53:Mdm2 PPI or FLUOPPI p53:Mdm4 PPI system, respectively. Cells were treated with either Nutlin 3A for 1 hour or RO-5963 for 24 hours. Experiments were performed in DMEM cell media containing 10% (v/v) FCS. (B) Corresponding titrations to those performed in (B) were carried out to assess the effects of both compounds on the cell viability of either cell line (FLUOPPI p53:Mdm2 PPI or FLUOPPI p53:Mdm4 PPI). (C) Western blot analysis of endogenous p53 in un-transfected CHO-K1 cells treated with either doxorubicin, Nutlin 3A or RO-5963 for either 1 hour or 24 hours. Actin blot was used as loading control. For original unedited western blot images see supplementary information.