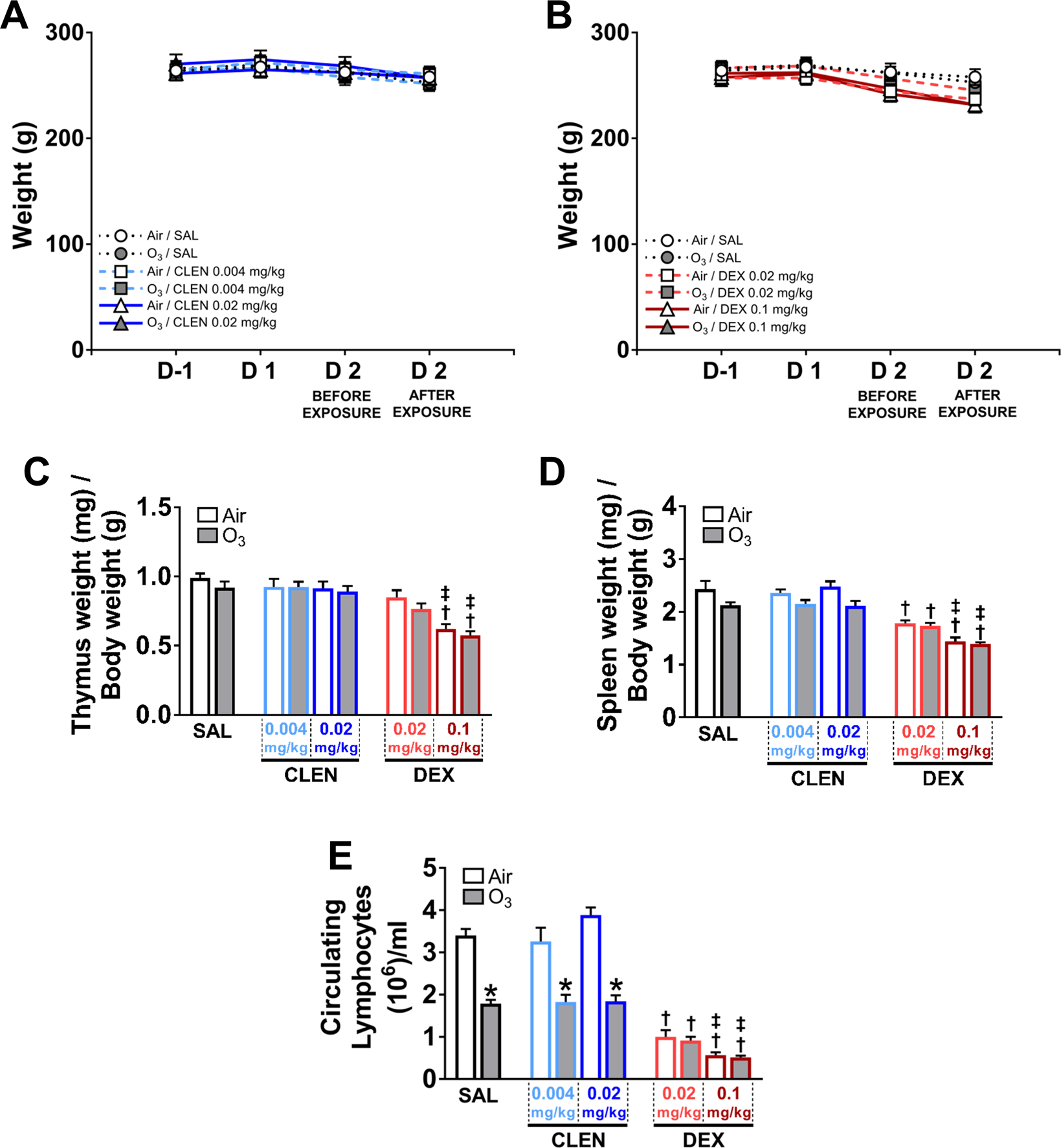
Figure 2

Ozone and/or CLEN or DEX treatments did not alter body weights, however DEX treatment reduced thymic and spleen weights, while both ozone and DEX reduced circulating lymphocytes (study 1). Body weights were assessed in rats at one day prior to (D-1), D 1, D 2 before exposure, and at D 2 immediately after exposure in CLEN (A) and DEX treatment groups (B). Thymus (C) and spleen (D) weights, and circulating lymphocytes (E) were assessed in rats during necropsy in all groups. Line and bar graphs show mean ± SEM of n = 6–8 animals/group. Significant differences between groups (p value ≤ 0.05) are indicated by * for ozone effect when compared to corresponding air-exposed rats, † for drug effect when compared to corresponding vehicle (SAL; saline)-treated rats, and ‡ for drug dose effect for the same exposure.