Figure 5
From: Early life nutrition influences susceptibility to chronic inflammatory colitis in later life

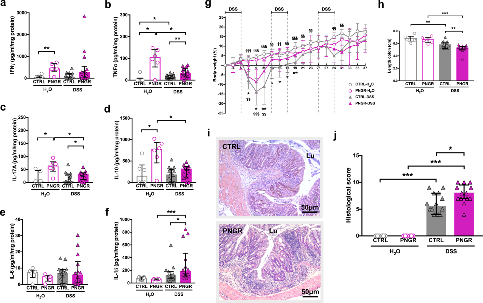
PNGR induced higher susceptibility to chronic chemically induced-colitis in adult mice. Control (CTRL) and postnatal growth restriction (PNGR) adult mice received drinking water (CTRL-H2O, n = 6 from 3 litters; PNGR-H2O, n = 6 from 3 litters) or 3% dextran sodium sulfate (DSS) in drinking water for three cycles consisting of five days of DSS followed by seven days of regular drinking water (CTRL-DSS, n = 19 from 6 litters; PNGR-DSS, n = 15 from 4 litters). (a–f) Cytokines expression in colon in CTRL and PNGR groups. (g) Body weight variation. *P < 0.05; **P < 0.01, PNGR-DSS vs. CTRL-DSS. $$P < 0.01; $$$P < 0.001, PNGR-DSS vs. PNGR-H2O. §§P < 0.01; §§§P < 0.001, CTRL-DSS vs. CTRL-H2O. (h) Colon length. **P < 0.01; ***P < 0.001. (i) Representative haematoxylin and eosin staining of colonic sections after the three cycles of DSS and (j) histological score of colitis severity. *P < 0.05; **P < 0.01; ***P < 0.001. *P < 0.05; ***P < 0.001. Results are representative of 2 independent experiments.