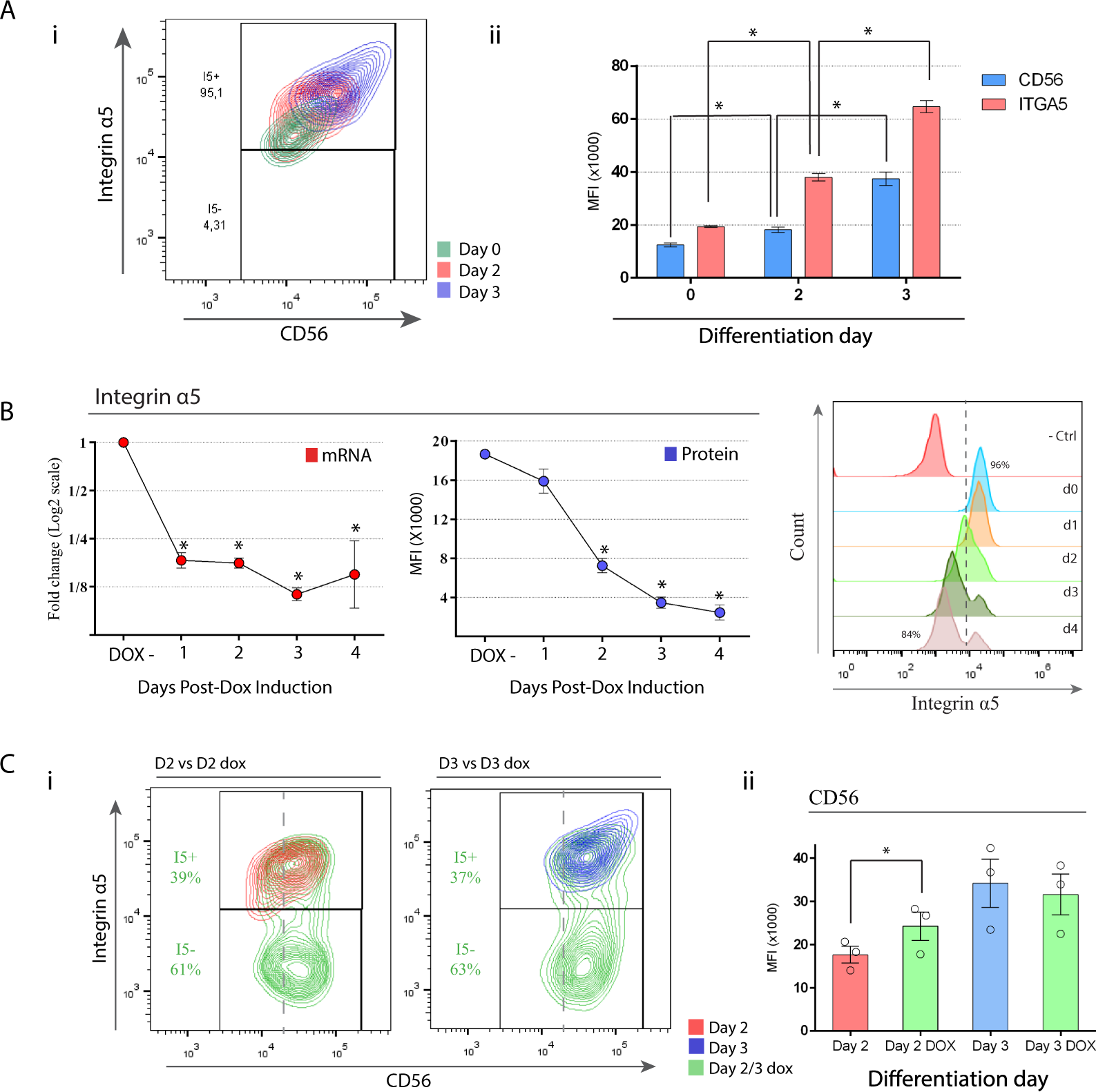
Figure 3

Upregulation of Iα5 subunit and CD56 in the context of EMT is modified after Iα5 repression during the first three days of cardiac differentiation protocol. (A) (i) Flow cytometry density plots show overlayed days 0, 2 and 3 cell populations stained on Iα5 subunit and CD56. (ii) MFI quantitative analysis of Iα5 subunit and CD56 at days 0, 2 and 3 after mesoderm induction. (B) Engineering of CRISPRi hESC/KRAB Iα5 subunit cell line. RT-qPCR analysis of Iα5 subunit expression in different time points after dox induction. Data were normalized to a control without dox treatment. (C) (i) Flow cytometry density plots show overlayed control cells (dox−) and dox-treated cells (dox+) at day 2 and 3 of the cardiac differentiation protocol. (ii) MFI quantitative analysis of CD56 expression in dox− and dox+ cells at day 2 and 3 of the differentiation. Results are presented as means ± SEM for three independent experiments. *p < 0.05.