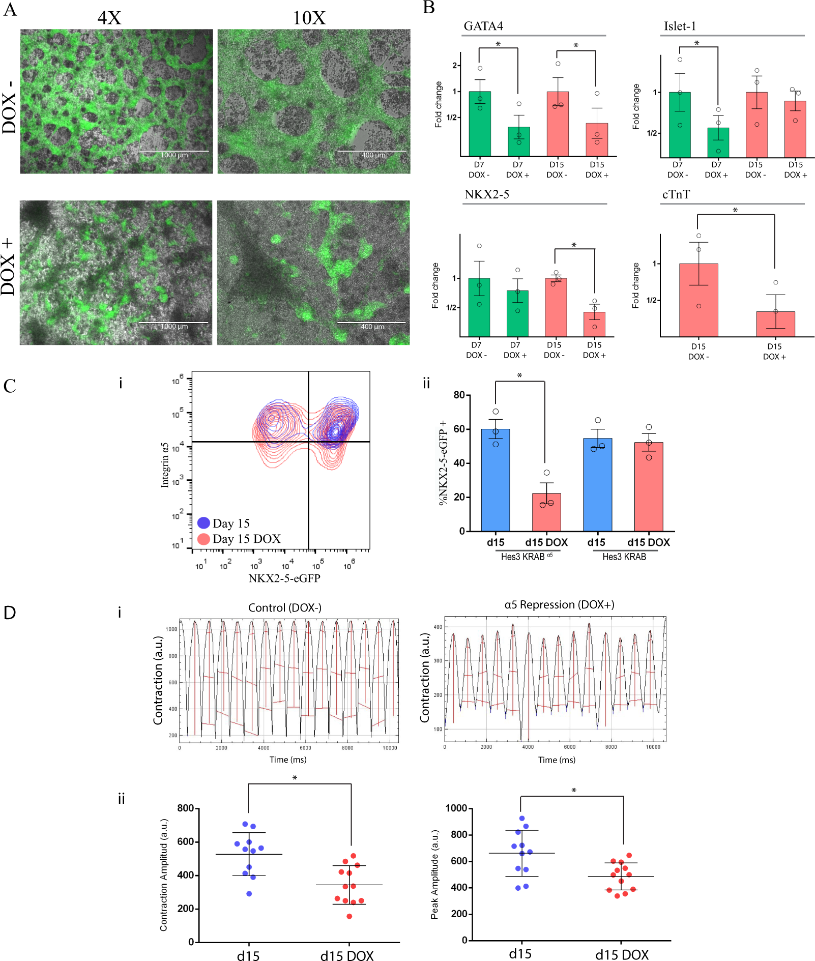
Figure 5

Efficiency of cardiac differentiation and contractility of cardiomyocytes were impaired in cells where Iα5 subunit was repressed. (A) Overlayed green fluorescence and brightfield of a monolayer of cardiac cells in control and in dox-treated cells at day 15. (B) RT-qPCR analysis of cardiac progenitor markers at day 7 (Gata4, Islet-1 and NKX2-5) and cardiomyocytes markers at day 15 (NKX2-5 and cTnT). Results are presented as means ± SEM for three independent experiments and plotted in log2 scale. Data were normalized to control cell population. (C) (i) Flow cytometry density plot show overlayed control cells and dox-treated cells stained against Iα5 subunit and NKX2-5-eGFP reporter at day 15 of cardiac differentiation. (ii) Quantification of NKX2-5-eGFP positive cells at day 15 under both conditions in HES3KIα5 and in HES3K control cells. Results are presented as means ± SEM for three independent experiments. (D) (i) Representative contraction profile over time of a beating area in control and dox-treated cells. (ii) Quantitative analysis of the contraction and peak amplitudes of cardiomyocytes in control and dox-treated cells (n = 2).