Figure 1

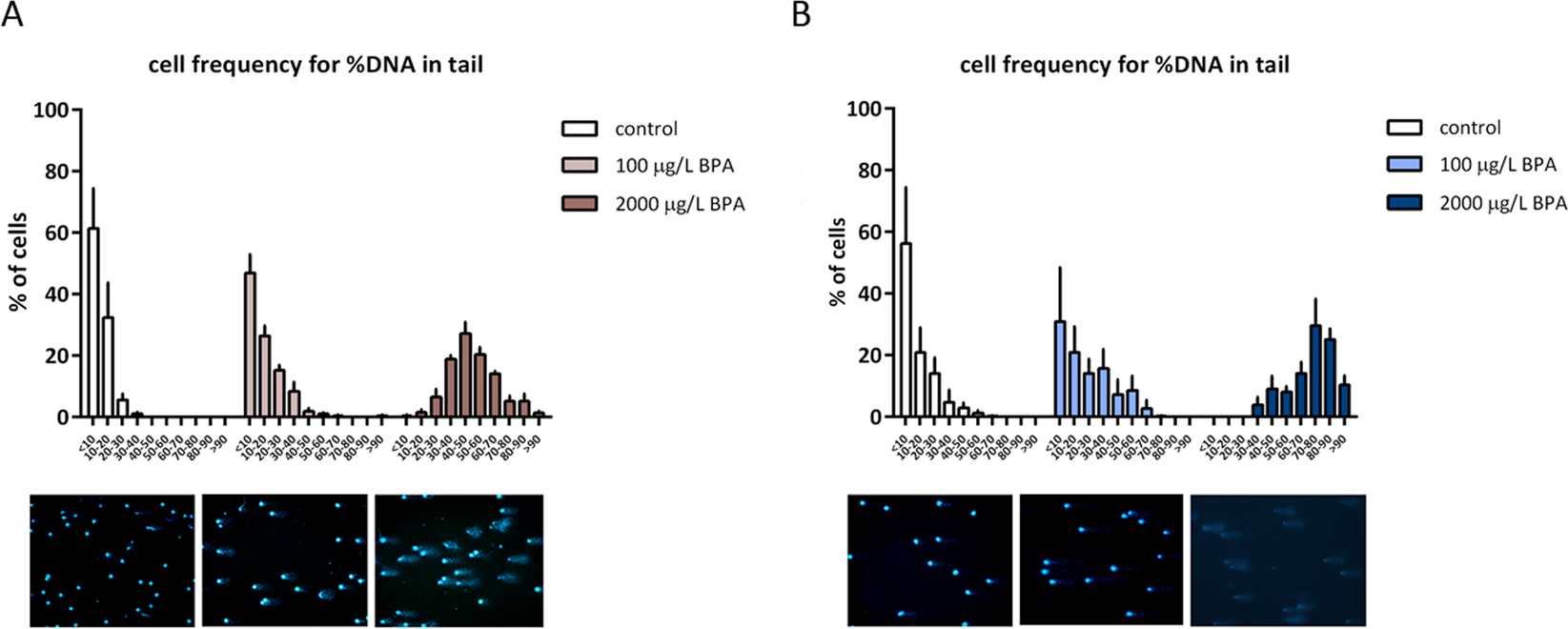
Percentage of spermatozoa in each rate of tail DNA in: (A) males exposed to BPA during mitotic phases and (B) during the whole spermatogenesis. Bars represent percentage of 4 pools of sperm cells from 4 males per treatment (n = 4).

Percentage of spermatozoa in each rate of tail DNA in: (A) males exposed to BPA during mitotic phases and (B) during the whole spermatogenesis. Bars represent percentage of 4 pools of sperm cells from 4 males per treatment (n = 4).