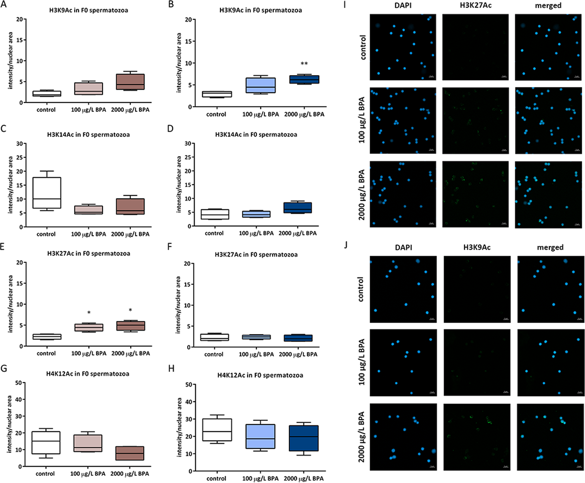
Figure 2

Quantification of histone acetylation marks: H3K9 (A,B), H3K14 (C and D), H3K27 (E,F) and H4K12 (G,H) in spermatozoa from males exposed to BPA during mitotic phase as well as the whole spermatogenesis, respectively. Boxes represent nuclear intensity of Alexa Fluor 488 in spermatozoa from 4 males per treatment (n = 4). Asterisks indicate significant differences (*p < 0.05; **p < 0.01) when comparing to control group. Representative images of histone acetylation at 100X (scale bar = 5 µm) appeared in: (I) H3K27Ac in spermatozoa from males exposed to BPA during mitotic phase and (J) H3K9Ac in spermatozoa from males exposed to BPA during all the spermatogenesis.