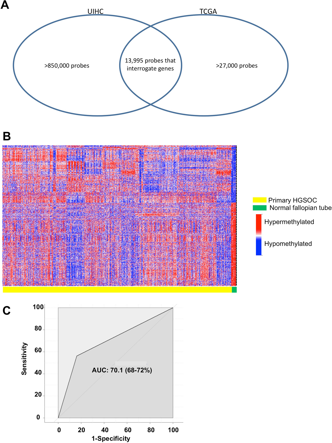
Figure 3

Validation of results using the Cancer Genome Atlas (TCGA) dataset. (A) Venn diagram showing the overlap in CpG methylation probes used in the UIHC and TCGA cohorts. (B) Heat map clustering of shared probes between UIHC and TCGA datasets. Each column represents a patient sample and each row represents a probe that interrogates CpG sites of known genes as categorized by Illumina. (C) Receiver operating characteristic curve showing the degree of agreement via AUC between UIHC and TCGA data when looking at significantly different methylation probes between normal and HGSOC. AUC, area under the curve.