Figure 1
From: Muropeptides Stimulate Growth Resumption from Stationary Phase in Escherichia coli

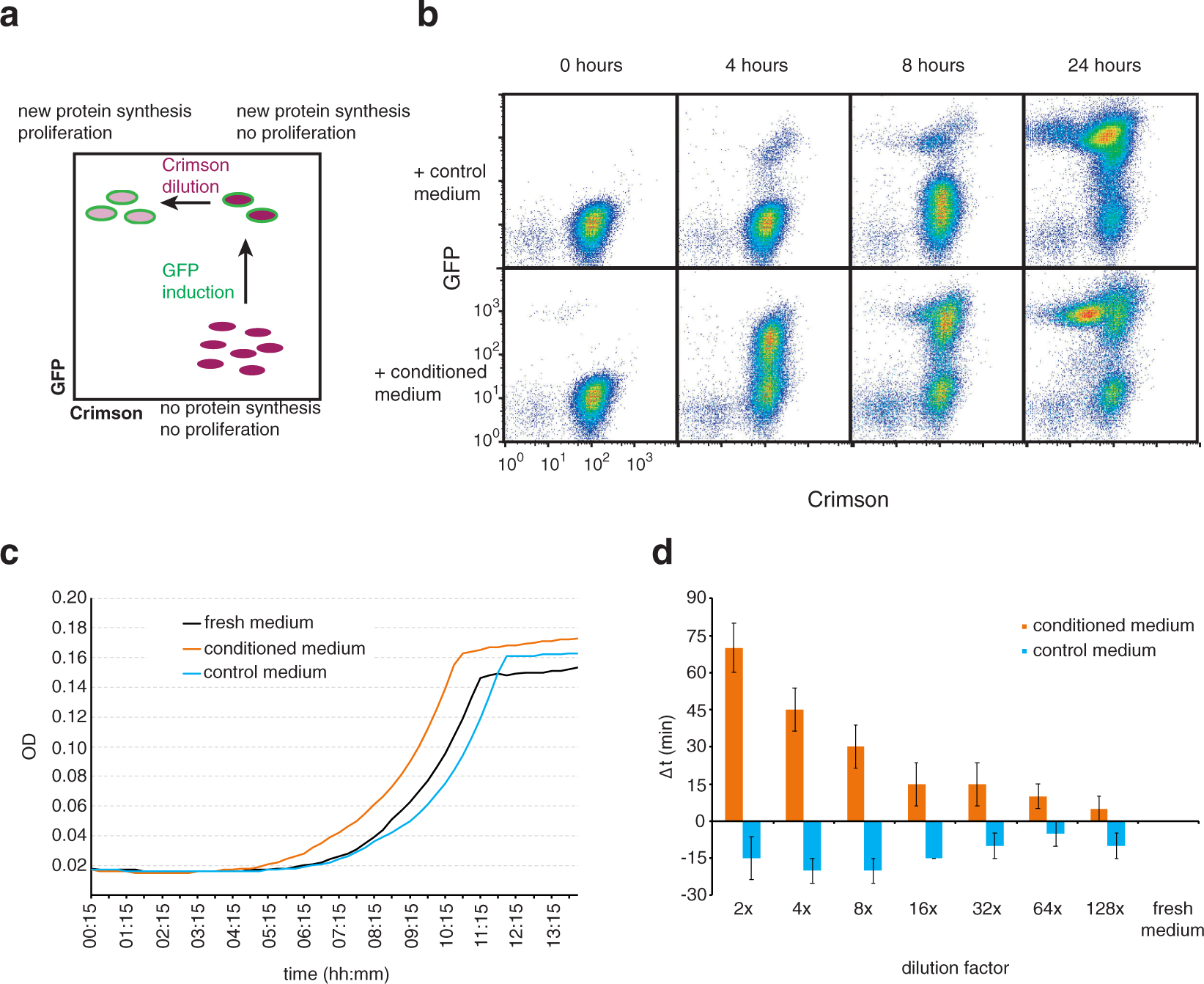
Conditioned medium stimulates growth resumption of stationary phase E. coli. (a) A scheme for single-cell growth resumption assay on flow cytometer. (b) Stationary phase cells were resuspended either in conditioned medium or control medium and GFP expression was induced. Growth resuming cells are GFP-positive and dividing cells have reduced Crimson content due to dilution by cell division. (c) Stationary phase cells were diluted into fresh medium, and fresh medium mixed with conditioned medium or control medium. Cells were grown in 96-well plate and OD was measured every 15 minutes. Cells exposed to conditioned medium resume growth earlier than cells in fresh medium. (d) Quantification of results in panel b. Δt is the time difference (in minutes) of reaching OD 0.06 (actual reading for 100 μl culture) between test medium and fresh medium. Dilution factor indicates how many times the tested medium was diluted in fresh medium. The average of three independent experiments are shown, error bars indicate standard error of the mean.