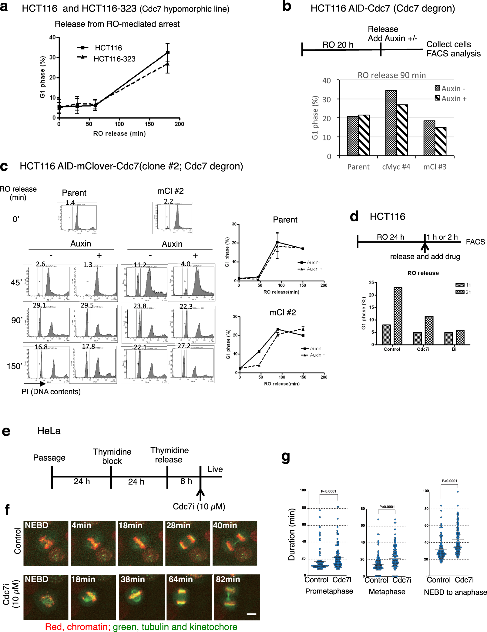
Figure 5

Cdc7 is required for efficient M-phase progression. (a) HCT116 and HCT116-323 were grown as described in Fig. 4a. The fractions of G1 phase populations were quantified from FACS analyses, and are shown at each timepoint after release from RO-3306 arrest. (b) AID-tagged-Cdc7 and parent HCT116 cells were grown as described in Fig. 4c. The fractions of G1 phase population at 90 min after release from RO-3306 arrest are shown. FACS data are shown in Supplementary Fig. S4e. (c) AID-mClover-Cdc7 #2 clone and parent HCT116 cells were grown as described in Fig. 4c. The fractions of G1 phase population are indicated in each panel and are plotted in the graphs. (d) HCT116 cells were released from RO-3306 arrest and cultured in fresh medium containing drugs indicated for one or two hrs, harvested and analyzed by FACS. The fractions of G1 phase populations are shown. Control, DMSO; Cdc7i, 10 µM PHA-767491; Bi, 100 nM of AZD1152. (e–g) HeLa cells expressing fluorescent protein labeled-kinetochore, -chromatin and -tubulin were synchronized with thymidine, released for 8 hrs and then a Cdc7 inhibitor (PHA-767491) was added at 10 µM. Live cell images were recorded for both control and drug-treated cells (Supplementary Movies 1 and 2, Supplementary Fig. S5). Red, chromatin; green, tubulin and kinetochore. The scheme of the experiment (e) and the pictures of a representative cell undergoing the nuclear envelope break down (NEBD) to cell division with times after NEBD shown in each panel (f). Durations of prometaphase, metaphase and NEBD to anaphase are shown for both control and Cdc7 inhibitor-treated cells (g). About one hundred mitotic cells were observed for each condition (Supplementary Fig. S5a). The median is indicated with a bar. P values were obtained using Mann-Whitney U test.