Figure 4
From: Indirubin-pregnane X receptor-JNK axis accelerates skin wound healing

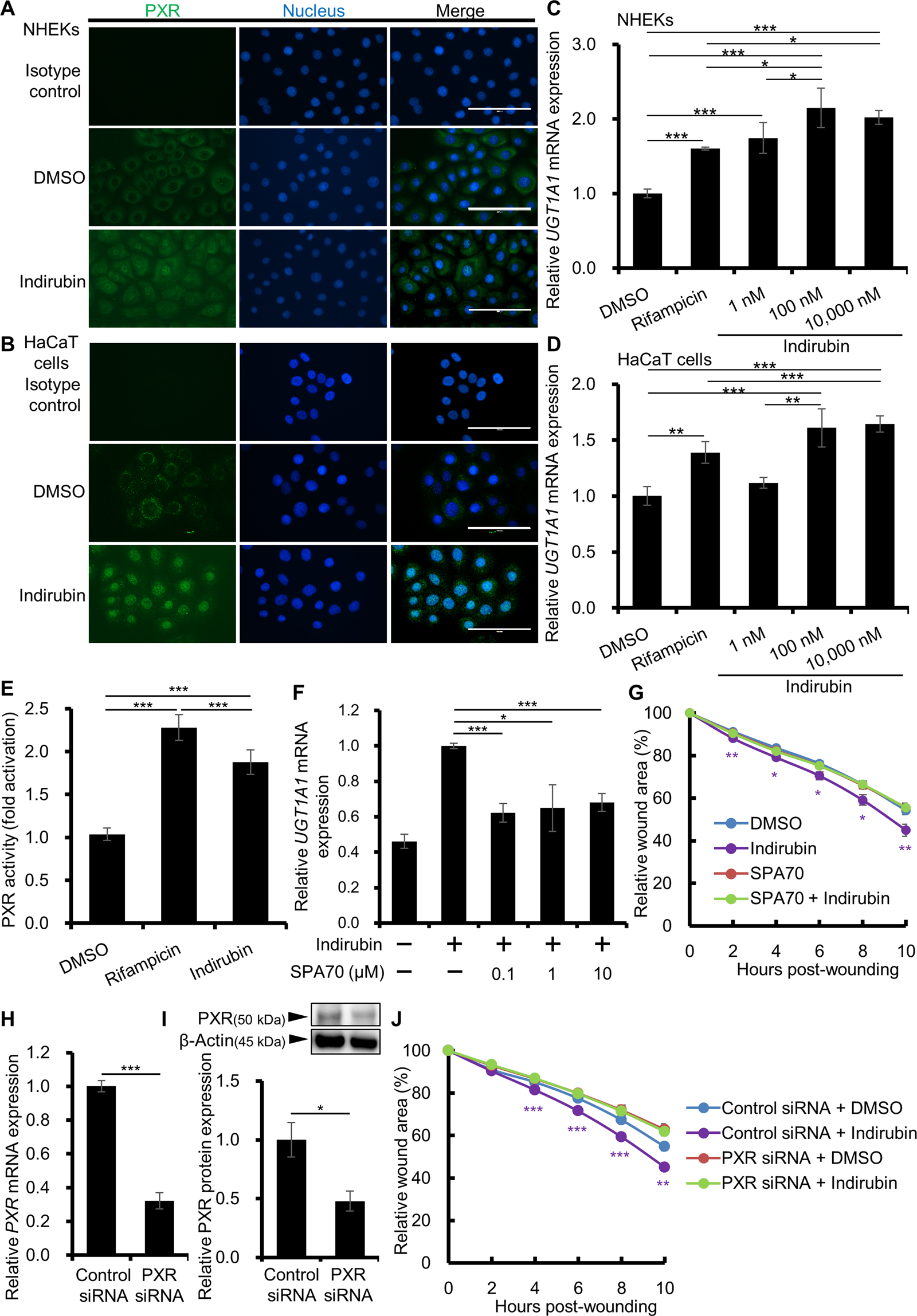
Indirubin activates PXR and promotes wound healing through PXR. (A,B) NHEKs (A) or HaCaT cells (B) were treated with DMSO (0.1%) or indirubin (100 nM) for 6 h and the nuclear translocation of PXR was assessed by immunocytochemistry. Representative images are shown. Scale bar = 100 μm. (C,D) NHEKs (C) or HaCaT cells (D) were treated with DMSO (0.1%) or indirubin (1, 100, or 10,000 nM) for 6 h and assessed for UGT1A1 expression (n = 6). (E) Cells were treated with DMSO (0.1%), indirubin (100 nM), or rifampicin (100 nM) for 48 h and PXR activation was assessed by luciferase reporter assay. Reactions were performed in triplicate wells and PXR activation was calculated by dividing normalized luciferase activity of indirubin-treated condition by that of DMSO-treated control and was shown as fold activation relative to the vehicle control. (F) HaCaT cells were treated with DMSO (0.1%) or indirubin (100 nM) in the absence or presence of a PXR antagonist, SPA70 (0.1, 1, or 10 μM), for 6 h and assessed for UGT1A1 expression (n = 6). (G) HaCaT cells were scratched and treated with DMSO (0.1%) or indirubin (100 nM) in the absence or presence of SPA70 (10 μM). Relative wound areas are shown (n = 18) and the statistical significances between DMSO and indirubin are indicated with purple asterisks. (H,I) HaCaT cells were transfected with control or PXR siRNA and knockdown efficiency was evaluated by measuring (H) PXR mRNA and (I) PXR protein (n = 3). Cropped blots are displayed above the graph and full-length blots are shown in Supplementary Fig. S5. The samples derive from the same experiment and that blots were processed in parallel. (J) The siRNA-transfected cells were scratched and treated with DMSO (0.1%) or indirubin (100 nM). Relative wound areas are shown (n = 12) and the statistical significances between DMSO and indirubin in control siRNA transfected cells are indicated with purple asterisks. Data are presented as mean ± SD (C–H, J) or SEM (I). *P < 0.05, **P < 0.01, and ***P < 0.001.