Figure 2
From: Comparative analysis of corrected tiger genome provides clues to its neuronal evolution

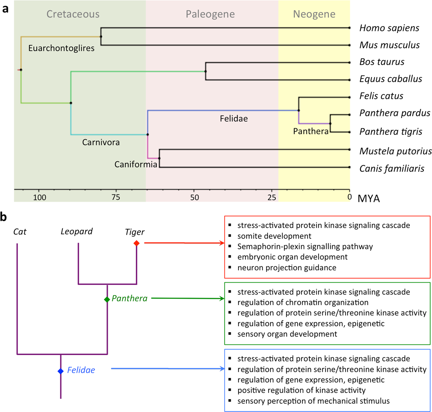
Phylogeny and positive selection in the lineage leading to tiger. (a) The phylogenetic tree of the nine mammalian species used in the study. (b) The top five enriched GO categories of positively selected genes identified in felid, Panthera and tiger lineages.