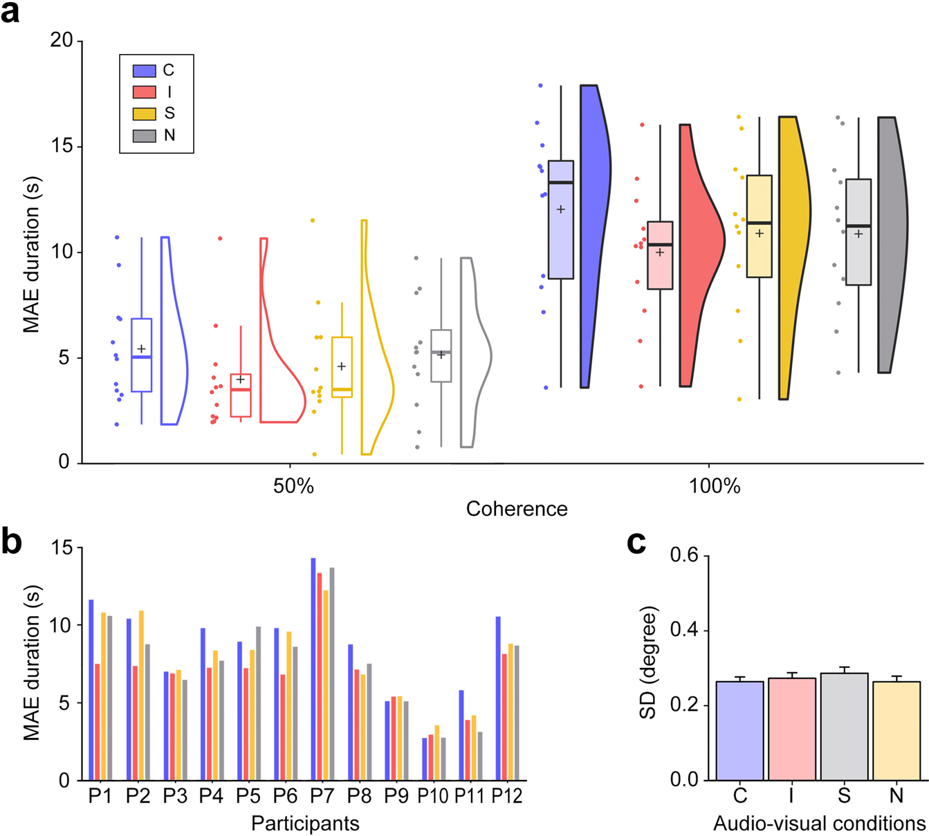
Figure 2

Results from Experiment 1. (a) Effect of audio-visual direction congruence during adaptation on the duration of resulting visual MAE. Rain cloud plots illustrate the estimated distributions of individual mean MAE duration in each coherence (50%, 100%) and audio-visual (congruent, C; incongruent, I; stationary, S; no-sound, N) conditions. Dots represent the individual mean MAE duration. The middle, horizontal lines on the box plots indicates the median and the lower and upper ends of the box indicates the first and third quartiles. The cross hairs indicate the mean. RDK directional motion accompanied by congruent sound during adaptation induced longer duration visual MAEs than did the stationary sound or the no-sound. RDK motion accompanied by incongruent directional sound during adaptation produced the briefest MAE of all conditions. This pattern of results was observed for both levels of adaptation motion strength, 50% and 100% coherence. (b) Individual data for audio-visual direction congruence. Individual participant data, including two of the authors (P1-MP, P4-RB), exhibited longer durations of visual MAE in the congruent condition than the incongruent condition. (c) Differences in standard deviation of the estimated distribution of left eye positions across audio-visual conditions. To evaluate the possibility that unstable eye fixation during adaptation affected the subsequent visual MAE, we compared the standard deviations of the estimated distributions of eye fixations for each audio-visual condition. Those comparisons revealed no statistically significant differences, implying that eye fixation during adaptation did not contribute to the results of Experiment 1.