Figure 2
From: Myc stimulates cell cycle progression through the activation of Cdk1 and phosphorylation of p27

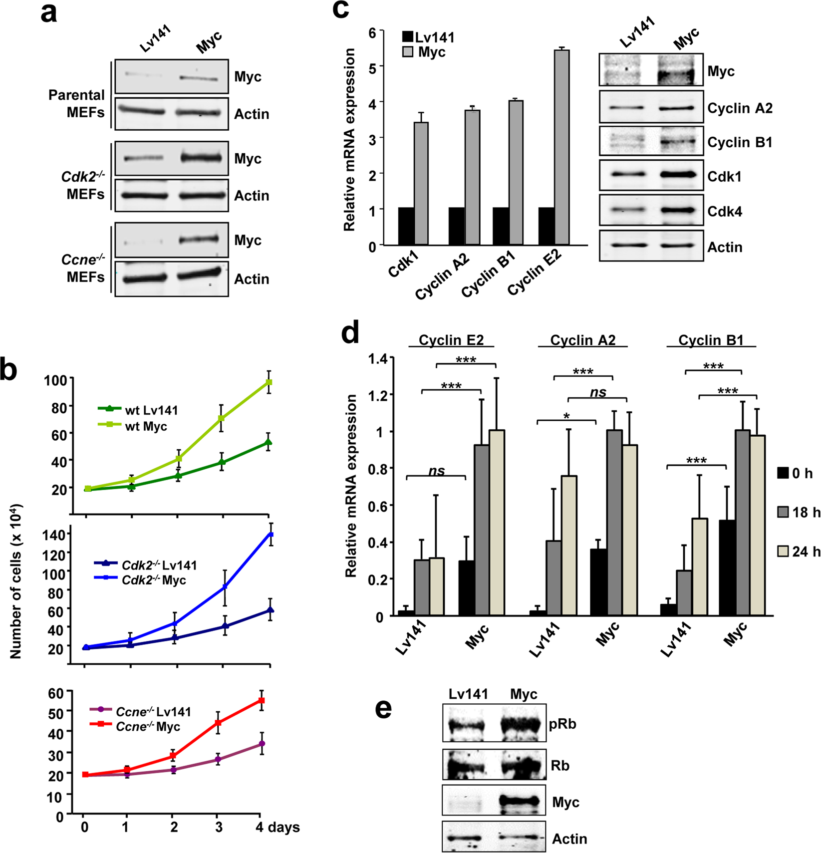
Proliferation rates of Myc-transduced Cdk2−/− and Ccne−/− MEFs. (a) Myc transduction of parental, Cdk2−/− and Ccne−/− MEFs analyzed by western blot. Actin levels were used as loading control. (b) Proliferation curves of wild-type (wt), Cdk2−/− and Ccne−/− MEFs stably transduced with a constitutive Myc vector compared with controls (Lv141). Data is shown as total number of cells per condition. Error bars represent ± SD of two independent experiments. (c) Left panel: mRNA expression of Cdk1, Ccna2, Ccnb1 and Ccne2 genes analyzed by RT-PCR and normalized to β-actin levels. Error bars represent ± SD of at least two independent experiments. Right panel: Protein expression of Myc, cyclin A2, cyclin B1, Cdk1 and Cdk4 analysed by western blot. Actin levels were used as loading control. (d) mRNA expression of Ccne2, Ccna2 and Ccnb1 of Cdk2−/− Lv141 MEFs and Cdk2−/− Myc MEFs in either serum-starved (0 h) or serum-stimulated (18–24 h) conditions determined by RT-PCR and normalized against the maximum expression of each cyclin within both cell lines. Error bars represent ± SD of five independent experiments. Statistical analysis: 2 way-ANOVA.*P < 0.033 and ***P < 0.001. (e) Phosphorylation of Rb protein analysed by western blot in Cdk2−/− Lv141 and Cdk2−/− Myc MEFs using a phospho-specific antibody for pRb.