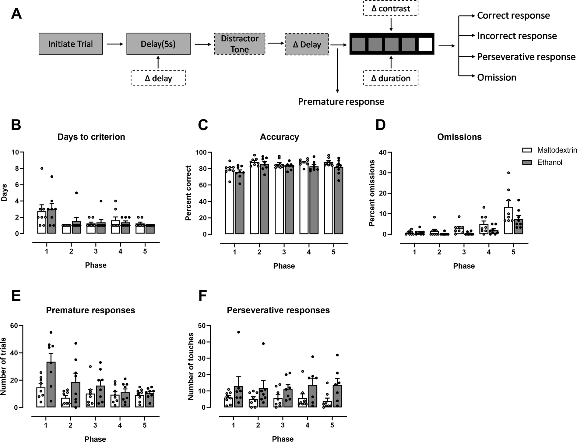
Figure 4

Responding over the training period for the 5-choice serial reaction time task. (A) A schematic of the steps during each trial, showing variable factors in boxes with dotted outlined. Thus, during training there was variable (decreasing) stimulus durations. This schematic also shows variable factors for probe tasks: for Delay probe, variable delays between trial initiation and stimulus onset; for Distractor probe, a novel sound (0.5 s pulse of white noise) played between trial initiation and stimulus onset, with variable delays between sound and stimulus onset; for Detection probe there was variable contrast for the stimulus. Across training, stimulus length decreased in phases, and rats had to reach a criterion 60 trials with ≥80% correct and ≤20% omissions in order to progress to the next decrease (phase). For each phase across training, we have shown (B) number of sessions required to reach to criterion, as well as (C) accuracy (percent correct) (D) mean number of omission trials, (E) mean number of premature responses and (F) mean number of preservative responses per session. A significant interaction between group and phase for premature responses (E) (p<0.05) showed that alcohol-exposed rats initially performed a greater number over premature responses than maltodextrin rats, but this difference dissipated as the training progressed. Individual data points are shown, as well as mean ± SEM, n = 8/group.