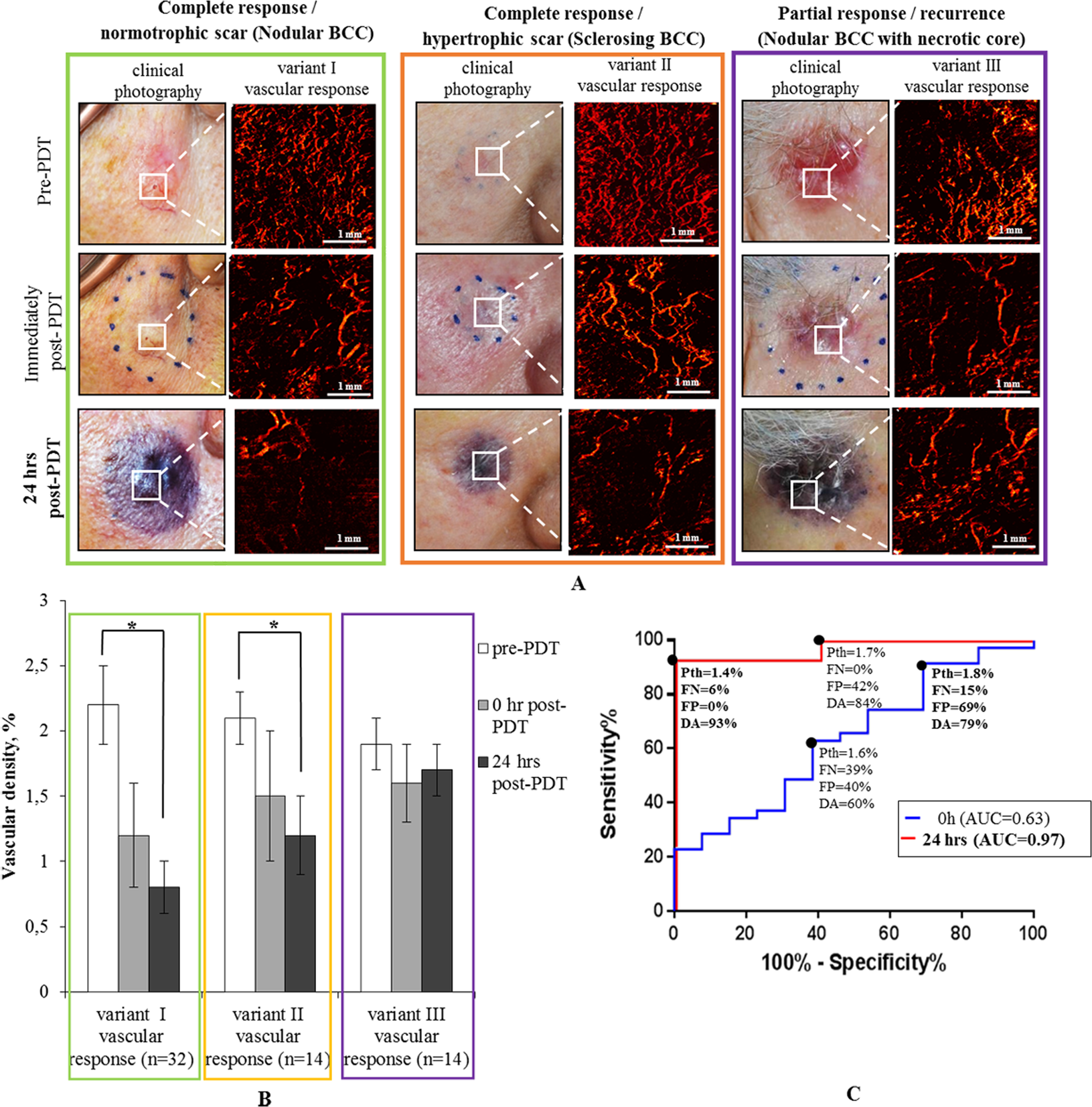
Figure 4

Three variants of short-term PDT vascular response in the BCC lesion, illustrating different clinical and cosmetic outcomes with complete and partial responses. (A) Clinical photographs of lesions with corresponding representative OCA en-face vascular patterns at pre-, 0 h and 24 hrs post-PDT that yield complete and partial responses. (B) Corresponding quantification of the three variants of vascular responses in (A) based on OCA’s vascular density metric. The results are shown as mean ± SD. Asterisk (*) denotes a statistically significant difference between vascular density at 24 hrs post-PDT compared to pre-treatment levels, with p < 0.001 (Student’s t-test); n = number of analyzed OCA image data sets in each cohort. (C) ROCs for differentiating between complete PDT responders (variants I, II) and recurrent BCC (variant III - partial response) based on short-term post-treatment OCA monitoring results. Dots on the curve represent possible choices of the OCA vascular threshold value (Pth), yielding the performance metrics (FP, FN and DA) listed below each Pth. Bold font numbers indicate two possible threshold choices for the vascular density Pth.