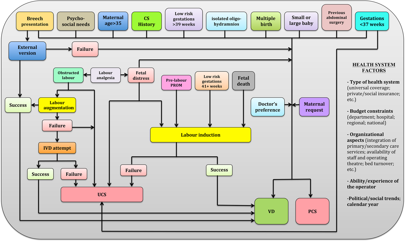
Figure 2

Conceptual framework (conceptualized by LC and GDP) explaining the relationships between the main determinants and the various delivery modes (DM). PROM = Premature Rupture of Membranes; VD = Vaginal Delivery; IVD = Instrumental Vaginal Delivery; CS = Cesarean Section; PCS = Planned CS; UCS = Urgent/Emergency CS.