Figure 1
From: Tracking of quiescence in Leishmania by quantifying the expression of GFP in the ribosomal DNA locus

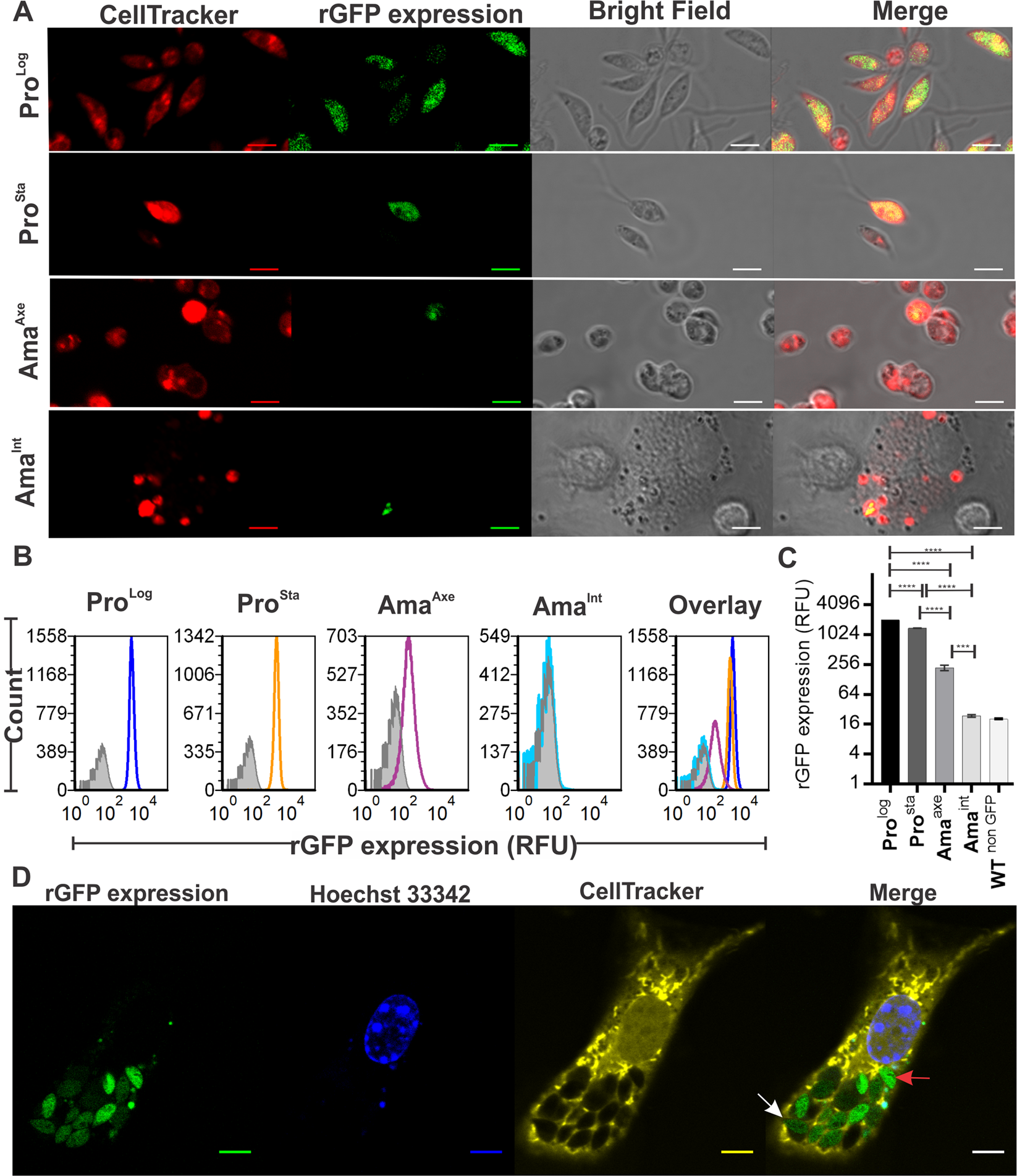
Leishmania amastigotes have a downregulated rGFP expression and constitute a more heterogeneous population in comparison to promastigotes. (A) Live cell imaging of L. braziliensis M2904 rGFP Cl2. The expression of GFP integrated into the ribosomal locus (rGFP expression) was monitored by confocal microscopy in ProLog, ProSta, AmaAxe and AmaInt (respectively logarithmic and stationary promastigotes and axenic and intracellular amastigotes). The Cell tracker Deep Red was used to detect each parasite cell. Under this microscopical settings no signal was captured in promastigotes or axenic amastigotes (data not shown). (B,C) evaluation of rGFP expression over the cell cycle of L. braziliensis in alive cells (negative for NucRed Dead fluorescence) by flow cytometry. (B) Analysis at single cell level of the heterogeneity of rGFP expression among promastigotes and amastigotes: the broader the peaks, the more heterogeneous the cell population. The gray shaded peak in each panel is an overlay of the wild type strain (Non GFP negative control). Each peak represents 105 live cells. (C) Median of rGFP expression in each life stage (measure is made at whole population level). The mean and SEM for the median of three biological replicates is shown. The horizontal lines and the asterisks in the top represent the statistical significance of the differences among the stages after the analysis with 2 way ANOVA and Tukey’s multiple comparison test. (D) Pre stained macrophage infected with different physiologically downregulated stages of L. mexicana amastigotes. DNA staining with the cell permeable fluorochrome Hoechst 33342 was performed before the acquisition of images. The white and the red arrow within the merge panel show heterogonous amastigotes with very dim and considerable rGFP expression respectively. The scale bar in each figure represents 5 µM.